The measurement structure of dispositional hope: Hierarchical and bifactor models

Main Article Content

Zhihua Li
Xiayun Yin
Huilin Yang
Jianxiang Tian
Cite this article:  Li, Z., Yin, X., Yang, H., & Tian, J. (2018). The measurement structure of dispositional hope: Hierarchical and bifactor models. Social Behavior and Personality: An international journal, 46(4), 597-606.


Abstract
Full Text
References
Tables and Figures
Acknowledgments
Author Contact

Hope is a higher-order cognitive construct relating to expectations of or beliefs in wish fulfillment, which has been conceptualized as consisting of 2 components: pathways thinking (the perceived means available to individuals that allow them to achieve their goals) and agency thinking (belief in one’s ability to succeed in using the identified pathways). We aimed to clarify the measurement structure of the Chinese version of the Adult Dispositional Hope Scale, using a sample of 751 university student participants. We employed confirmatory factor analysis to compare 1-factor, 2-factor, second-order, and bifactor models. The results showed that all models fit the measured data well. However, the bifactor model had the best fit indices, whereas the second-order model was the most consistent with the theoretical measurement model. To verify that hope theory and the corresponding instruments can be confidently applied to cross-cultural samples, it is necessary to further assess their reliability and validity in a Chinese cultural context through a measurement structure analysis.

Hope is a core concept in positive psychology and has gained considerable research attention recently. The widely accepted Adult Dispositional Hope Scale was proposed by Snyder (Snyder, 2002; Snyder, Harris, et al., 1991; Snyder, Sympson, et al., 1996). Snyder, Harris, et al. (1991) and Snyder, Sympson, et al. (1996) described hope as the cognitive process during which an individual sets meaningful and well-defined goals and generates appropriate motivation and relevant strategies that ultimately facilitate successful goal attainment. Numerous researchers have shown that hope has a positive impact on positive psychological qualities or emotions, such as self-esteem, self-efficacy, and subjective well-being (Reichard, Avey, Lopez, & Dollwet, 2013; Yarcheski & Mahon, 2014); moreover, hope acts as a buffer against negative emotions, such as depression, anxiety, and occupational or academic fatigue (Reichard et al., 2013; Yarcheski & Mahon, 2014).

Snyder, Harris, et al. (1991) and Snyder, Sympson, et al. (1996) posited that hope includes two major components, pathways thinking and agency thinking, and constructed the Adult Dispositional Hope Scale on the basis of these concepts (see Table 1).

Table 1. Hope Scale Items and Domains at the Lower-Order Level

Table/Figure

Note. P = pathways thinking, A = agency thinking, F = filler items. I = item.

Several researchers have investigated measurement models and factorial structures of dispositional hope. Snyder (2002) found for these measures coefficients of consistency of .74–.84 and reliability levels of .73–.85, as well as significant positive correlations between pathways thinking and agency thinking (r = .39–.57). Babyak, Snyder, and Yoshinobu (1993) conducted a confirmatory factor analysis (CFA) on the structure of the Dispositional Hope Scale based on a sample group of university students, and found that the two-factor model of dispositional hope was significantly superior to the one-factor model. In addition, Roesch and Vaughn (2006) conducted a CFA on the structure of dispositional hope using a large group of multiethnic participants, and found that the correlation between the pathways thinking and agency thinking factors was as high as .82. Moreover, they found that scores on these factors were invariant across gender and ethnicity, and that the two-factor model performed better than the one-factor model. Drach-Zahavy and Somech (2002) used the two dimensions of hope to predict individuals’ problem-solving abilities and depressive symptoms, and discovered that pathways thinking had a significantly positive effect on problem- solving ability, whereas agency thinking had a significantly negative effect on depression. Therefore, they concluded that hope could be measured appropriately using the two-factor model.

In contrast, Brouwer, Meijer, Weekers, and Baneke (2008) used a bifactor model to investigate the measurement structure of hope, and found that this model was applicable. When using the Dispositional Hope Scale with American and Singaporean university students, Tong, Fredrickson, Chang, and Lim (2010) adopted a direct questioning approach to measure individuals’ level of hope (e.g., students were asked “How do you feel about your hope for the future?” and their answers were scored on an 8-point scale, where 1 = unable to see any hope and 8 = hopeful about the future). The results showed that, compared with pathways thinking, the agency thinking factor was more strongly correlated with students’ overall level of hope.

These results indicate that there is a possible interaction between dispositional hope and overall hope level; therefore, even though the two-factor model has been found to be significantly superior to the one-factor model, Snyder, Harris, et al. (1991) and Babyak et al. (1993) suggested that having a higher-order factor beyond the two factors may better predict outcome variables. Roesch and Vaughn (2006) also noted low reliability of predictions about external variables based solely on pathways thinking and agency thinking, owing to significant overlapping variance between these two factors. They further pointed out that even though the two factors of the dispositional hope measurement model were relatively clearer and more distinct theoretically and conceptually, participants could not clearly distinguish between them when completing the questionnaire.

Arnau, Rosen, Finch, Rhudy, and Fortunato (2007) conducted three follow-up studies to investigate the influence of the two dispositional hope factors on anxiety and depression, and found that the agency factor was a very significant negative predictor of both depression and anxiety, whereas the pathways thinking factor had no significant influence on either variable. These results support those obtained by Drach-Zahavy and Somech (2002). However, Arnau et al. (2007) posited that the predictive effect could be a shared effect of agency thinking and pathways thinking, and not the effect of a single factor. Therefore, they suggested that even though most studies based on Snyder’s (2002) theory of hope used the full hope scale, differentiating between items related to the agency and pathways factors is crucial for clarifying the measurement structure of dispositional hope. In conclusion, we believed that it was necessary to further investigate the measurement model structure of dispositional hope; thus, we employed a CFA to compare bifactor, one-factor, multifactor, and second-order models. Our main objectives were as follows:


  1. To compare the goodness of fit of the bifactor model and the other three measurement models, and to use the bifactor model to construct a measurement model of hope.
  2. To understand the contribution of the individual variance of the two factors of hope to the shared variance.
  3. To investigate whether the two factors of hope are independent factors or whether they can be used respectively as single dimensions to predict external variables.

Method

Participants

Participants were 765 university students from Hunan Agriculture University in China and their consent was obtained before the investigation. They met the inclusion criteria of being aged between 18 and 30 years, and possessing a reasonable level of comprehension of Chinese. Among these, 14 returned surveys with missing data points. Because these participants comprised fewer than 5% of the overall sample, listwise deletion was used to handle the missing data. That is, when a participant completed all the items, the data from that participant were included in the analyses; if any item was left out by a participant, all data from that participant were deleted. Ultimately, we analyzed the data from 751 participants (366 men and 385 women) who had an average age of 19.69 years (SD = 1.12).

Measure

We used the Chinese version (Sun, Ng, & Wang, 2012) of the Adult Dispositional Hope Scale (Snyder, Harris, et al., 1991) to measure dispositional hope. This 12-item scale is divided into three dimensions: (1) Items 1, 4, 6, and 8 are used to measure pathways thinking; (2) Items 2, 9, 10, and 12 are used to measure agency thinking; and (3) Items 3, 5, 7, and 11 are fillers. Responses are made on an 8-point Likert scale ranging from 1 = definitely false to 8 = definitely true, and summed to obtain a total score, with higher scores indicating higher levels of hope. The scale has been widely used by researchers, and found to have high reliability and validity (Snyder, 2002; Sun et al., 2012). The reliability for the administered scale was α = .86 in this study.

Table/Figure

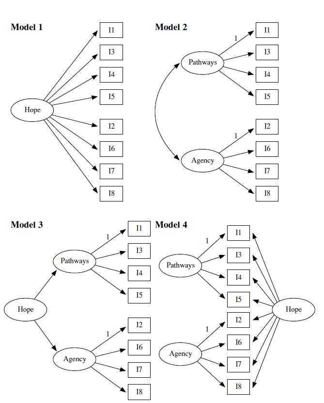
Figure 1. The Four Theoretical Models of the Dispositional Hope Measure. Model 1 = one- factor model, Model 2 = two-factor model, Model 3 = second-order model, Model 4 = bifactor model. I = item.

Model Construction

We compared four theoretical models (see Figure 1): a one-factor model (Model 1), where all items were loaded on the single latent variable of hope; a two-factor model (Model 2), where different measurement items were loaded separately on the two independent but correlated factors of pathways thinking and agency thinking; a second-order model, where a second-order factor was added to the first-order two-factor model (Model 3); and a bifactor model, where items were loaded on the two independent factors while also allowing all items to load on the general factor (hope), such that there were no correlations between the five factors or between the five factors and the general factor (Model 4). A fixed factor variance design was used to identify the models, which means the variance was set at 1.

Data Analysis

SPSS version 21.0 was used to compute descriptive statistics and Mplus 6.0 was used to conduct a CFA; maximum likelihood estimation was used for model computation. First, we compared relative and absolute match indices of the four measurement models. Then, factor loadings in the measurement models were compared to identify the best model.

The following commonly used fit indices were used to evaluate the models (Kline, 2011): comparative fit index (CFI), Tucker–Lewis index (TLI), root mean square error of approximation (RMSEA), and Akaike information criterion (AIC). The suggested reference values for CFI and TLI are greater than .90, and that for RMSEA is smaller than .08 or .05 (McDonald & Ho, 2002). AIC can be used to evaluate competing nested and nonnested models, and smaller values are preferable. A difference of greater than 10 in AIC values indicates substantive differences between two models (Burnham & Anderson, 2002).

Results

Descriptive Statistics and Assessment of Normal Distribution of Variables

Descriptive statistics and correlation analyses were conducted on each dispositional hope measurement index, and normality of distribution was assessed. The skewness and kurtosis results are shown in Table 2, where it can be seen that all measurement indices were normally distributed; therefore, maximum likelihood estimation could be used to assess the structural equation model.

Table 2. Descriptive Statistics of Each Item and Correlation Matrix

Table/Figure

Note. N = 751. I = item.
**p < .01.

Confirmatory Factor Analysis Results for the Four Structural Models of Dispositional Hope

Maximum likelihood estimation was used to conduct a confirmatory structural equation modeling assessment of the one-factor, two-factor, second-order, and bifactor models of hope. The absolute fit indices of chi square and RMSEA, and relative fit indices of CFI, TLI, and AIC, are shown in Table 3.

Table 3. Chi-Square and Goodness-of-Fit Values for the Four Theoretical Models of the Dispositional Hope Measure

Table/Figure

Note. χ2 = chi square, df = degrees of freedom, CFI = comparative fit index, TLI = Tucker–Lewis index, RMSEA = root mean square error of approximation, AIC = Akaike information criterion.

Judging from the fit indices shown in Table 3, all four competing models achieved a desirable level of fit. Further, the one-factor, two-factor, and second-order models had comparable fit indices. However, the bifactor model had the best level of fit.

Factor Loadings in the Four Structural Models of Dispositional Hope

The factor loadings for each measurement index for the one-factor, two-factor, second-order, and bifactor models of dispositional hope, are shown in Table 4. Each item accurately measured each factor of the corresponding model. In the one-factor model, all items had reasonable factor loadings, and were significant.

In the two-factor model, however, hope was divided into two positively correlated dimensions. Each item substantively increased the factor loading of the corresponding dimension, but the changes were not significant. The factor loadings in the second-order model were essentially comparable to those in the two-factor model. However, the high factor loadings for the pathways and agency factors indicate that the higher-order hope factor had a strong influence on both factors. In the bifactor model, one general factor and two specific factors were isolated. Each measurement item achieved very significant factor loadings on the general factor, which was comparable to the other three models. Furthermore, factor loadings for items on both specific factors (pathways thinking and agency thinking) were significant; however, they were far lower than those on the general factor, implying that these factors had a unique influence on individual items, but that this did not exceed the influence of the general factor.

Table 4. Factor Loading Coefficients of the Four Theoretical Models of the Dispositional Hope Measure

Table/Figure

Discussion

In this study, we investigated four theoretical measurement models of hope, all of which were found to have acceptable fit indices. However, based purely on the degree of model fit, the one-factor model was comparatively suboptimal; the two-factor and second-order models, which were comparable, were both better than the one-factor model; and the bifactor model had the best fit indices.

Further analysis revealed that the factor loadings were highly significant in both the one-factor and two-factor models. In the two-factor model, the two factors were strongly correlated; thus, the explained common variance between them was higher. In the second-order and bifactor models, the factor loadings were significantly higher for the general factor, which indicates that the general factor had a very strong influence on the measurement items, regardless of model type. However, the factor loadings for Item 2, Item 3, Item 4, Item 5, Item 7, and Item 8 were statistically significant but significantly lower in the bifactor model than in the second-order model. Therefore, the second-order model had the best fit with regard to theoretical predictions.

The bifactor model of hope proposed in the present study had the best level of model fit. The loadings of measurement items in this model were significantly lower compared to the two-factor model, but were still statistically significant. This implies that the bifactor model is applicable to the measurement of hope, and that there were no contradictions between the one-factor and two-factor models. In the bifactor model, it was possible to treat the one-factor model as a general factor, and the pathways and agency thinking factors as two specific factors (Chen, West, & Sousa, 2006; Reise, Moore, & Haviland, 2010).

The bifactor model has the following advantages compared to the other models (Chen et al., 2006; Holzinger & Swineford, 1937; Jennrich & Bentler, 2011; Patrick, Hicks, Nichol, & Krueger, 2007; Swineford, 1941): First, it fits the data significantly better. Second, this model is unique because the items in different subdomains loaded on one or more group factors, and all items could also load on one general factor. If researchers are interested in both the overall level of hope (general factor) and the specific pathways and agency thinking factors, the bifactor model would be a sensible choice. Third, if researchers want to use the specific pathways and agency thinking factors to predict external variables, and if it is not necessary to consider the influence of the general factor, the results can be explained independently with the bifactor model because items representing specific factors can be independent of the general factor. Finally, the bifactor model is advantageous when investigating the effects of group factors, because one can directly judge the degree of influence using group factor loadings. The orthonormality (uncorrelatedness) of each factor is also conducive to the investigation of the independent predictive effects of group factors on criterion constructs.

The following limitations to the present study should be addressed in future. First, the research participants comprised undergraduate students. In future research, participants from different backgrounds should be recruited to further validate the results. Second, we compared only the fit and factor loading results between the models, and not the relationship between factors in each model or external criteria. To validate the predictive validity of the factors in each model, these points should be addressed in future research.

References

Arnau, R. C., Rosen, D. H., Finch, J. F., Rhudy, J. L., & Fortunato, V. J. (2007). Longitudinal effects of hope on depression and anxiety: A latent variable analysis. Journal of Personality, 75, 43–64. https://doi.org/bxc9p5

Babyak, M. A., Snyder, C. R., & Yoshinobu, L. (1993). Psychometric properties of the Hope Scale: A confirmatory factor analysis. Journal of Research in Personality, 27, 154–169. https://doi.org/bkb9kk

Brouwer, D., Meijer, R. R., Weekers, A. M., & Baneke, J. J. (2008). On the dimensionality of the Dispositional Hope Scale. Psychological Assessment, 20, 310–315. https://doi.org/b2v448

Burnham, K. P., & Anderson, D. R. (2002). Model selection and multimodel inference: A practical information-theoretical approach (2nd ed.). New York, NY: Springer-Verlag.

Chen, F. F., West, S. G., & Sousa, K. H. (2006). A comparison of bifactor and second-order models of quality of life. Multivariate Behavioral Research, 41, 189–225.

Drach-Zahavy, A., & Somech, A. (2002). Coping with health problems: The distinctive relationships of hope sub-scales with constructive thinking and resource allocation. Personality and Individual Differences, 33, 103–117.

Holzinger, K. J., & Swineford, F. (1937). The bi-factor method. Psychometrika, 2, 41–54. https://doi.org/dfcd97

Jennrich, R. I., & Bentler, P. M. (2011). Exploratory bi-factor analysis. Psychometrika, 76, 537–549. https://doi.org/fmhqs5

Kline, R. B. (2011). Principles and practice of structural equation modeling (3rd ed.). New York, NY: Guilford Press.

McDonald, R. P., & Ho, M.-H. R. (2002). Principles and practice in reporting structural equation analyses. Psychological Methods, 7, 64–82. https://doi.org/d4rsrf

Patrick, C. J., Hicks, B. M., Nichol, P. E., & Krueger, R. F. (2007). A bifactor approach to modeling the structure of the Psychopathy Checklist-Revised. Journal of Personality Disorders, 21, 118–141. https://doi.org/d2dgvg

Reichard, R. J., Avey, J. B., Lopez, S., & Dollwet, M. (2013). Having the will and finding the way: A review and meta-analysis of hope at work. The Journal of Positive Psychology, 8, 292–304. https://doi.org/b774

Reise, S. P., Moore, T. M., & Haviland, M. G. (2010). Bifactor models and rotations: Exploring the extent to which multidimensional data yield univocal scale scores. Journal of Personality Assessment, 92, 544–559. https://doi.org/dhs432

Roesch, S. C., & Vaughn, A. A. (2006). Evidence for the factorial validity of the Dispositional Hope Scale. European Journal of Psychological Assessment, 22, 78–84. https://doi.org/d8bmwr

Snyder, C. R. (2002). Hope theory: Rainbows in the mind. Psychological Inquiry, 13, 249–275. https://doi.org/c2vdm8

Snyder, C. R., Harris, C., Anderson, J. R., Holleran, S. A., Irving, L. M., Sigmon, S. T., … Harney, P. (1991). The will and the ways: Development and validation of an individual-differences measure of hope. Journal of Personality and Social Psychology, 60, 570–585. https://doi.org/brxm5c

Snyder, C. R., Sympson, S. C., Ybasco, F. C., Borders, T. F., Babyak, M. A., & Higgins, R. L. (1996). Development and validation of the State Hope Scale. Journal of Personality and Social Psychology, 70, 321–335. https://doi.org/fwc2xc

Sun, Q., Ng, K.-M., & Wang, C. (2012). A validation study on a new Chinese version of the Dispositional Hope Scale. Measurement and Evaluation in Counseling and Development, 45, 133–148. https://doi.org/fhn8ns

Swineford, F. (1941). Some comparisons of the multiple-factor and the bi-factor methods of analysis. Psychometrika, 6, 375–382. https://doi.org/bn6sfj

Tong, E. M. W., Fredrickson, B. L., Chang, W., & Lim, Z. X. (2010). Re-examining hope: The roles of agency thinking and pathways thinking. Cognition and Emotion, 24, 1207–1215. https://doi.org/cjddcx

Yarcheski, A., & Mahon, N. E. (2014). Meta-analyses of predictors of hope in adolescents. Western Journal of Nursing Research, 38, 345–368. https://doi.org/f79p8q

Arnau, R. C., Rosen, D. H., Finch, J. F., Rhudy, J. L., & Fortunato, V. J. (2007). Longitudinal effects of hope on depression and anxiety: A latent variable analysis. Journal of Personality, 75, 43–64. https://doi.org/bxc9p5

Babyak, M. A., Snyder, C. R., & Yoshinobu, L. (1993). Psychometric properties of the Hope Scale: A confirmatory factor analysis. Journal of Research in Personality, 27, 154–169. https://doi.org/bkb9kk

Brouwer, D., Meijer, R. R., Weekers, A. M., & Baneke, J. J. (2008). On the dimensionality of the Dispositional Hope Scale. Psychological Assessment, 20, 310–315. https://doi.org/b2v448

Burnham, K. P., & Anderson, D. R. (2002). Model selection and multimodel inference: A practical information-theoretical approach (2nd ed.). New York, NY: Springer-Verlag.

Chen, F. F., West, S. G., & Sousa, K. H. (2006). A comparison of bifactor and second-order models of quality of life. Multivariate Behavioral Research, 41, 189–225.

Drach-Zahavy, A., & Somech, A. (2002). Coping with health problems: The distinctive relationships of hope sub-scales with constructive thinking and resource allocation. Personality and Individual Differences, 33, 103–117.

Holzinger, K. J., & Swineford, F. (1937). The bi-factor method. Psychometrika, 2, 41–54. https://doi.org/dfcd97

Jennrich, R. I., & Bentler, P. M. (2011). Exploratory bi-factor analysis. Psychometrika, 76, 537–549. https://doi.org/fmhqs5

Kline, R. B. (2011). Principles and practice of structural equation modeling (3rd ed.). New York, NY: Guilford Press.

McDonald, R. P., & Ho, M.-H. R. (2002). Principles and practice in reporting structural equation analyses. Psychological Methods, 7, 64–82. https://doi.org/d4rsrf

Patrick, C. J., Hicks, B. M., Nichol, P. E., & Krueger, R. F. (2007). A bifactor approach to modeling the structure of the Psychopathy Checklist-Revised. Journal of Personality Disorders, 21, 118–141. https://doi.org/d2dgvg

Reichard, R. J., Avey, J. B., Lopez, S., & Dollwet, M. (2013). Having the will and finding the way: A review and meta-analysis of hope at work. The Journal of Positive Psychology, 8, 292–304. https://doi.org/b774

Reise, S. P., Moore, T. M., & Haviland, M. G. (2010). Bifactor models and rotations: Exploring the extent to which multidimensional data yield univocal scale scores. Journal of Personality Assessment, 92, 544–559. https://doi.org/dhs432

Roesch, S. C., & Vaughn, A. A. (2006). Evidence for the factorial validity of the Dispositional Hope Scale. European Journal of Psychological Assessment, 22, 78–84. https://doi.org/d8bmwr

Snyder, C. R. (2002). Hope theory: Rainbows in the mind. Psychological Inquiry, 13, 249–275. https://doi.org/c2vdm8

Snyder, C. R., Harris, C., Anderson, J. R., Holleran, S. A., Irving, L. M., Sigmon, S. T., … Harney, P. (1991). The will and the ways: Development and validation of an individual-differences measure of hope. Journal of Personality and Social Psychology, 60, 570–585. https://doi.org/brxm5c

Snyder, C. R., Sympson, S. C., Ybasco, F. C., Borders, T. F., Babyak, M. A., & Higgins, R. L. (1996). Development and validation of the State Hope Scale. Journal of Personality and Social Psychology, 70, 321–335. https://doi.org/fwc2xc

Sun, Q., Ng, K.-M., & Wang, C. (2012). A validation study on a new Chinese version of the Dispositional Hope Scale. Measurement and Evaluation in Counseling and Development, 45, 133–148. https://doi.org/fhn8ns

Swineford, F. (1941). Some comparisons of the multiple-factor and the bi-factor methods of analysis. Psychometrika, 6, 375–382. https://doi.org/bn6sfj

Tong, E. M. W., Fredrickson, B. L., Chang, W., & Lim, Z. X. (2010). Re-examining hope: The roles of agency thinking and pathways thinking. Cognition and Emotion, 24, 1207–1215. https://doi.org/cjddcx

Yarcheski, A., & Mahon, N. E. (2014). Meta-analyses of predictors of hope in adolescents. Western Journal of Nursing Research, 38, 345–368. https://doi.org/f79p8q

Table 1. Hope Scale Items and Domains at the Lower-Order Level

Table/Figure

Note. P = pathways thinking, A = agency thinking, F = filler items. I = item.


Table/Figure

Figure 1. The Four Theoretical Models of the Dispositional Hope Measure. Model 1 = one- factor model, Model 2 = two-factor model, Model 3 = second-order model, Model 4 = bifactor model. I = item.


Table 2. Descriptive Statistics of Each Item and Correlation Matrix

Table/Figure

Note. N = 751. I = item.
**p < .01.


Table 3. Chi-Square and Goodness-of-Fit Values for the Four Theoretical Models of the Dispositional Hope Measure

Table/Figure

Note. χ2 = chi square, df = degrees of freedom, CFI = comparative fit index, TLI = Tucker–Lewis index, RMSEA = root mean square error of approximation, AIC = Akaike information criterion.


Table 4. Factor Loading Coefficients of the Four Theoretical Models of the Dispositional Hope Measure

Table/Figure

Jianxiang Tian, Further Education College, Hunan Agricultural University, Changsha NongDa Road No. 1, 410128, People’s Republic of China. Email: [email protected]

Article Details

© 2018 Scientific Journal Publishers Limited. All Rights Reserved.