Mechanisms influencing consumer purchase intention: Cultural and creative products in museums

Main Article Content

Cun Shang
Anqi Zhang
Ying Xue
Guoqiang An
Wenxiang Liu
Cite this article:  Shang, C., Zhang, A., Xue, Y., An, G., & Liu, W. (2025). Mechanisms influencing consumer purchase intention: Cultural and creative products in museums. Social Behavior and Personality: An international journal, 53(6), e14349.


Abstract
Full Text
References
Tables and Figures
Acknowledgments
Author Contact

Focusing on cultural sustainability, this study used structural equation modeling to develop and validate an extended model comprising the theory of reasoned action and the stimulus–organism–response framework, in order to investigate how cultural, social, emotional, and functional attributes influence consumers’ intention to purchase cultural and creative products in museums. Respondents were 503 online consumers in China. We found that cultural, social, and emotional attributes were significantly related to consumers’ perceived value and behavioral attitudes, whereas functional attributes were primarily associated with behavioral attitudes. Perceived value accounted for 21.1% of the variance in purchase intention and indirectly accounted for 31.5% of the variance through the mediator of behavioral attitudes. This research extends the applicability of the theory of reasoned action and the stimulus–organism–response model to cultural and creative products and offers practical guidance for museums in designing and marketing products that promote cultural heritage and foster sustainable development.

The growing prominence of cultural and creative products in museum operations reflects the diversification of cultural demands and the evolving consumption patterns of contemporary consumers. Data from 2020 indicate that the total revenue of museums in China reached RMB 32.7 billion, with cultural and creative products contributing over 2.4 billion, accounting for 7% of the total revenue (National Bureau of Statistics of China, 2022). This trend highlights the increasing interest in cultural and creative products, which have captured the attention of both academic scholars and industry professionals. Research suggests that the demand for cultural consumption is a key driver behind the acquisition of these products, indicating a growing consumer desire for culturally enriched experiences (Cui, 2020).
 
Despite extensive research on consumer characteristics, there remains a significant gap in understanding the conflict between the attributes of museum cultural and creative products and consumer purchase intention. Cultural consumption conflict refers to the tension consumers face when balancing the preservation of cultural identity with the practical utility of products—an issue that profoundly impacts purchasing decisions. This conflict often presents as a trade-off between the intrinsic heritage value and the functional utility of cultural and creative products, highlighting the challenge of maintaining cultural significance while ensuring everyday practicality. Recent findings have indicated that cultural identity, particularly among consumers with higher levels of cultural knowledge, substantially enhances the willingness to purchase intangible cultural heritage products (M. Zhang et al., 2023). Further exploration of consumers’ purchase intention for these products is crucial for fostering the growth of cultural consumption and strengthening cultural influence.
 
As consumer sophistication increases and demand for cultural consumption rises, consumer behavior has undergone significant transformations. Consequently, examining how museum cultural and creative products influence consumer purchase intention, particularly within the context of cultural sustainability, is of great importance. Existing research has identified factors such as individual characteristics, ethnicity, and cultural background as important determinants of purchase intention for cultural and creative products, suggesting that personal and social identities play pivotal roles in consumer decision-making processes (Kim & Littrell, 2001). Furthermore, consumers’ motivation for visiting museums, combined with their learning experience and environmental perception, significantly influence informal learning within museum retail spaces, shaping the overall museum experience (Kent, 2010). Cultural and creative products in the form of experiential tokens, mementos, and gifts deepen consumers’ engagement with the museum experience, demonstrating how these products function as tangible representations of intangible cultural value (Wilkins, 2011).
 
Behavioral attitudes have also emerged as a critical factor in shaping purchase intention, as consumers’ perception of products directly influences their willingness to purchase (Khan et al., 2023). Therefore, exploring the relationship between museum cultural and creative products and consumer purchase intention is crucial not only for addressing the culture–consumption conflict but also for supporting the sustainable development of culture. Positive behavioral attitudes have been linked with favorable perceptions of value, which, in turn, influence consumer purchase intention (Fishbein & Ajzen, 1975). The theory of reasoned action (TRA; Fishbein & Ajzen, 1975), which has been widely used to predict consumer behavior, has also proven effective in forecasting online purchase intention (Hansen et al., 2004). Moreover, research has shown that product attributes significantly impact purchase intention across various consumption contexts (Li & Shui, 2020). Understanding consumer behavioral attitudes allows designers to better grasp the psychological drivers behind purchasing decisions for museum cultural and creative products. We incorporated an extended TRA model within our analytical framework to explore how consumer purchase intention is influenced by these factors. According to the stimulus–organism–response (S–O–R) model (Fiore & Kim, 2007), a stimulus (S) initiates emotional and cognitive reactions within the organism (O), leading to a corresponding response (R). This model offers a valuable framework for interpreting consumer behavior from a psychological perspective. This study integrated the TRA and the S–O–R model to analyze how consumer perceptions, behavioral attitudes, and purchase intentions are influenced by the attributes of museum cultural and creative products. Within this framework, functional, emotional, social, price, and cultural attributes serve as external stimuli (S); perceived value and behavioral attitudes represent the consumer’s responses (O); and purchase intention serves as the response (R). This comprehensive model elucidates the intricate relationships among product attributes, perceived value, and behavioral attitudes, demonstrating how these factors collectively shape consumer purchase intention.
 
In the context of museum cultural and creative products, cultural attributes reflect the products’ capacity to convey the museum’s unique cultural essence. These attributes are articulated through elements such as historical symbols, national emblems, or cultural narratives, serving as key identifiers (Mottner & Ford, 2005). Functional attributes address consumers’ expectations concerning a product’s practicality and quality (Shao et al., 2022). Consumers assess practicality, durability, and everyday utility during the purchasing process. Emotional attributes pertain to a product’s capacity to evoke emotions such as nostalgia, pride, or happiness. A culturally significant handicraft can foster cultural identity and emotional connection, thereby strengthening consumer attachment and brand loyalty. Social attributes pertain to the impact of a product on social status, fulfilling the consumer’s need for recognition. Esteemed museum souvenirs, such as limited-edition books or replica artifacts, are highly valued for their role in elevating the owner’s social standing and demonstrating cultural sophistication. Price attributes reflect consumers’ perception of value for money (Park, 2011). Reasonably priced products are often preferred for their perceived value, while premium items may signify quality and exclusivity, appealing to distinct consumer segments.
 
Museum cultural and creative products greatly enhance their value by seamlessly integrating unique cultural attributes with innovative creativity. Research has shown that when consumers purchase cultural and creative products from the Palace Museum, located within the Forbidden City in Beijing, China, they prioritize the items’ cultural significance and historic value (Tu et al., 2019). This cultural perception has a direct impact on consumers’ satisfaction and purchase intention (Guo, 2018; Zhao, 2022). Thus, we put forward the following hypotheses:
Hypothesis 1a: The cultural attributes of museum cultural and creative products will be significantly and positively associated with consumers’ perceived value.
Hypothesis 1b: The cultural attributes of museum cultural and creative products will be significantly and positively associated with consumers’ behavioral attitudes.
 
Research has indicated that fulfilling the needs for social interaction and recognition can significantly enhance consumers’ purchase intention (Q. Wang et al., 2023). Additionally, social attributes have been shown to positively affect consumers’ intention to purchase green products (X. Zhang & Wang, 2019). Chen and Wang (2012) found that social value significantly shaped consumers’ behavioral attitude toward luxury goods, which, in turn, influenced their purchase intention. Thus, we proposed the following hypotheses:
Hypothesis 2a: The social attributes of museum cultural and creative products will be significantly and positively associated with consumers’ perceived value.
Hypothesis 2b: The social attributes of museum cultural and creative products will be significantly and positively associated with consumers’ behavioral attitude.
 
Enhancing emotional value can significantly enrich consumers’ experiences and positively influence their willingness to purchase (F. Wang et al., 2017). Studies have shown that positive emotional experiences and increased emotional value have a substantial impact on consumers’ purchasing behavior and willingness to engage with products (Yu et al., 2017). Therefore, we proposed the following hypotheses:
Hypothesis 3a: The emotional attributes of museum cultural and creative products will be significantly and positively associated with consumers’ perceived value.
Hypothesis 3b: The emotional attributes of museum cultural and creative products will be significantly and positively associated with consumers’ behavioral attitude.
 
Related research has indicated that functional attributes exert a positive influence on purchasing behavior, while price factors are pivotal in shaping consumer decision making. Perceived price also exerts a significant impact on purchase intention and behavioral attitude (Faqih, 2016; Guo, 2018; Pan et al., 2010). Drawing on these studies, we posited the following hypotheses:
Hypothesis 4a: The functional attributes of museum cultural and creative products will be significantly and positively associated with consumers’ perceived value.
Hypothesis 4b: The functional attributes of museum cultural and creative products will be significantly and positively associated with consumers’ behavioral attitude.
Hypothesis 5a: The price attributes of museum cultural and creative products will be significantly and positively associated with consumers’ perceived value.
Hypothesis 5b: The price attributes of museum cultural and creative products will be significantly and positively associated with consumers’ behavioral attitude.
 
Research has indicated that perceived value positively influences purchase intention on online shopping platforms, and behavioral attitudes significantly impact the intention to purchase green vegetables, highlighting the critical role of perceived value and behavioral attitudes in shaping consumer decision making (H. Zhang et al., 2020; Zhou & Wang, 2019). As such, we proposed the following hypotheses:
Hypothesis 6a: Elevated perceived value of museum cultural and creative products will be significantly and positively associated with consumers’ behavioral attitude.
Hypothesis 6b: A positive behavioral attitude toward museum cultural and creative products will be significantly and positively associated with consumers’ purchase intention.
Hypothesis 7: Elevated perceived value of museum cultural and creative products will be significantly and positively associated with consumers’ purchase intention.

Method

Participants and Procedure

Given the importance of clear and comprehensive product presentation, we selected online consumers as our research subjects on the basis of several critical considerations. First, the rapid expansion of the online market has rendered consumer behavior data more accessible, thereby facilitating a robust analysis of purchasing trends. Online consumers are often attuned to digital information, allowing platforms to comprehensively showcase the design and functionality of cultural and creative products. Second, the substantial influence of social media within the lifestyle and fashion sectors has accelerated the online marketing of cultural products, particularly in cultivating trust and authenticity among consumers (Vishakh et al., 2024). The convenience and variety offered by e-commerce platforms have also significantly stimulated consumer interest, making online consumers more likely to engage with and review cultural and creative products (Deswita et al., 2024).
 
Participation in the survey was voluntary, with access provided via a link distributed on social media platforms such as WeChat and QQ. These platforms were chosen for their extensive reach and ease of access within the target demographic, enabling convenient recruitment of a diverse respondent pool with a potential interest in cultural and creative products, thus ensuring the sample’s relevance to the research topic. We obtained informed consent before the study began, informing respondents of the research purpose, their role, and their right to withdraw at any time without consequences. No personal identifying information was collected to ensure anonymity. This study adhered to established guidelines for research involving human participants.
 
Of 607 distributed questionnaires, 503 were deemed valid, resulting in a response rate of 82.8%. The preponderance of university students and women within our sample was anticipated and consistent with the engagement and influence these groups exhibit in the consumption of cultural and creative products. Although not explicitly included in the study criteria, their substantial representation mirrors broader market dynamics, wherein these groups are key drivers of cultural consumption. Women are attaining increasing economic independence and tend to prioritize quality, personalization, and emotional fulfillment in their purchasing decisions (S. Xu et al., 2024). Similarly, university students, especially those from Generation Z, are attracted to sustainable and culturally enriching products, influenced by their educational backgrounds and heightened social awareness (Liu, 2023). Recognizing the pivotal role of these demographics is essential for understanding the evolving landscape of the cultural and creative products market (T. Zhang, 2023). The descriptive statistics of the sample are summarized in Table 1.

Table 1. Descriptive Statistics of the Sample
Table/Figure
Note. N = 503. RMB 1 = USD 0.14.

To cater to the diverse needs of consumers, numerous museums have established both online and offline sales channels. This study focused on the cultural and creative products available at the Tmall China National Museum flagship store. We selected the eight best-selling products of 2023 for comprehensive analysis: makeup brushes, mortise-and-tenon joint warrior toys, red hand-woven bracelet jewelry, the tea set business gift box, the gold bu yao dragon-shaped luminous bookmark, the museum collection KACO series cobranded signature pen, the single-shoulder canvas bag, and “The Stars Change in Positions” night light.
 
At the initial stage of the survey, participants engaged with a brief introduction for each product, which included images, detailed descriptions, and cultural background information. This introduction aimed to ensure that participants could accurately identify and fully comprehend the products referenced in the questionnaire. Notably, while some participants had prior experience purchasing or using one or more of these products, others based their selections and judgments solely on the provided information. To further support informed responses, the survey also incorporated visual charts featuring product images, prices, specifications, and distinctive cultural design elements, making the information more intuitive and accessible.

Measures

To ensure reliability and validity, we adapted the measures for each variable from established scales in prior research and tailored them to this study’s context (see Table 2).

Table 2. Survey Items and Sources
Table/Figure

Results

Common Method Bias Test

We conducted Harman’s single-factor test to evaluate the potential presence of common method bias. An unrotated exploratory factor analysis identified eight distinct factors with eigenvalues exceeding 1, cumulatively explaining 81.52% of the total variance. The first factor accounted for 35.02% of the variance, remaining below the 40% threshold, indicating that common method bias was unlikely to pose a significant concern in this study. These findings supported the validity of the data, providing a solid foundation for subsequent analyses.

Structural Equation Modeling

Following the establishment of robust reliability and validity for the research variables and measurement items, we employed structural equation modeling to test the associated hypotheses. Our initial analysis yielded the following findings: the correlations between functional attributes and perceived value, between price attributes and perceived value, and between price attributes and consumer behavioral attitudes were nonsignificant. Consequently, Hypotheses 4a, 5a, and 5b were not supported. The remaining hypotheses received empirical support. As a result, we excluded the pathways corresponding to Hypotheses 4a, 5a, and 5b to optimize the structural equation model.
 
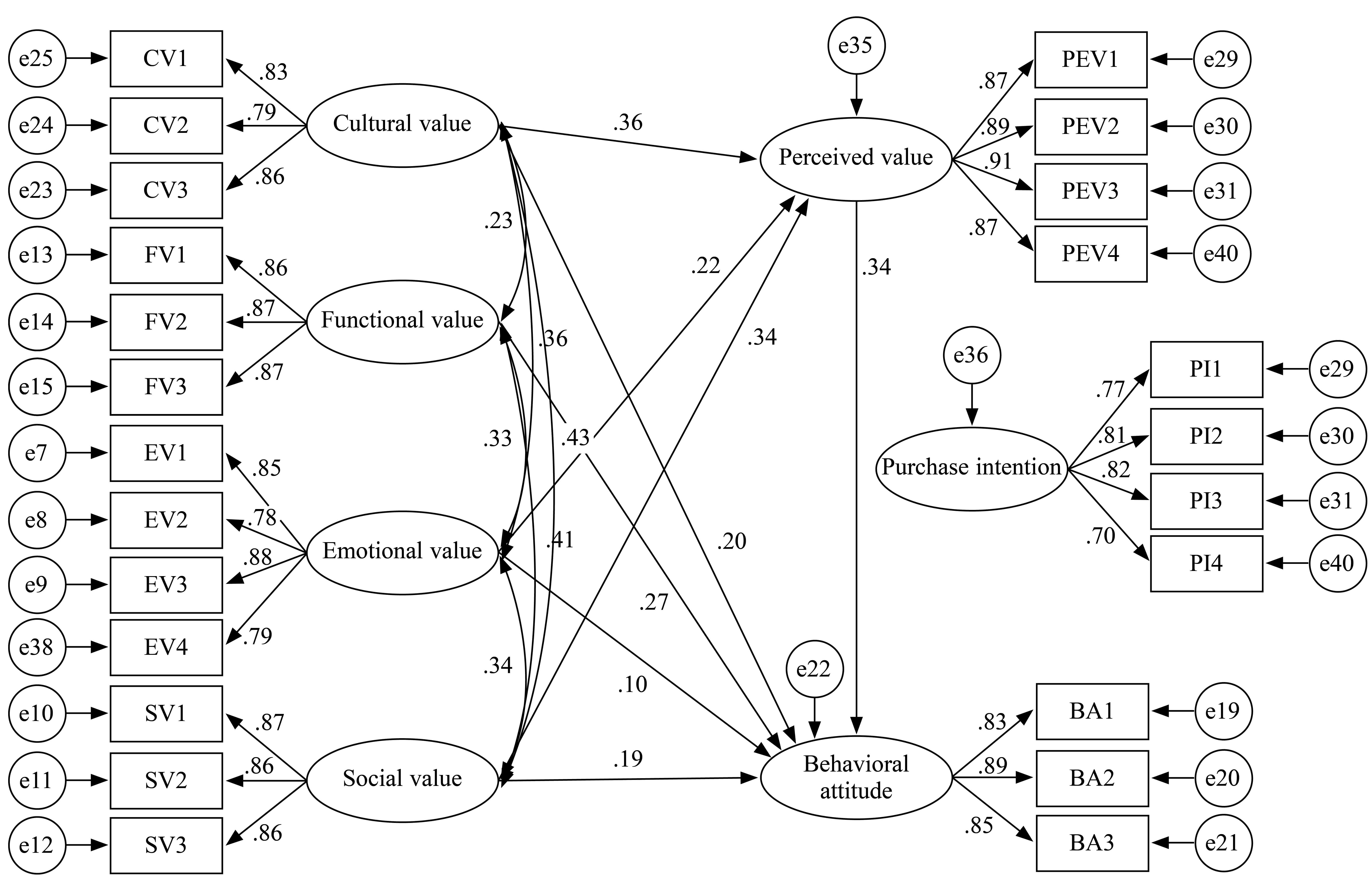
The model fit was acceptable, with key indices indicating a good fit to the data, χ²/df = 2.68, goodness-of-fit index = .90, comparative fit index = .94, root-mean-square error of approximation = .058. The revised structural equation model, which includes the measurement model, structural model, and path coefficients, is presented in Table 3. Figure 1 shows the validation results.

Table 3. Structural Equation Model Path Analysis
Table/Figure
Note. Standardized path coefficients are presented. CR = critical ratio.
Table/Figure
Figure 1. Structural Equation Model

The analysis results show that perceived value and behavioral attitudes were critical determinants of purchase intention. Notably, perceived value played a pivotal role in shaping behavioral attitudes, with an effect size of .34. This direct relationship accounted for 21.1% of the variance in purchase intention, and an additional 31.5% of the variance indirectly via the mediator of behavioral attitudes, illustrating the dual pathways through which perceived value exerted an influence on purchasing behavior.

Discussion

 
This study found a substantial influence of the cultural attributes of products on consumers’ perceived value and behavioral attitudes, aligning with prior research (Sheth et al., 1991; H. Zhang et al., 2020). Consumers’ recognition of the cultural background and historical narratives embedded in museum cultural and creative products significantly enhanced their purchase intention, emphasizing the products’ ability to convey rich cultural heritage and their importance in consumer decision-making processes. This insight is particularly valuable for museums aiming to leverage cultural storytelling as a strategic tool to enhance product appeal and consumer engagement.
 
Emotional attributes were also found to play a critical role in shaping perceived value and purchase intention. This study has highlighted how emotional resonance—achieved through thoughtful design—can deepen the connection between consumers and products, thereby increasing purchase intention (Kotler, 2001). These findings suggest that museum product designers should prioritize elements that evoke strong emotional responses, such as nostalgia or pride, to strengthen consumer attachment and foster brand loyalty. Such strategies could be particularly effective in creating lasting emotional bonds between consumers and cultural institutions.
 
Contrary to some previous studies (Q. Wang et al., 2023; Zhu, 2016), this research found that functional and price attributes did not significantly influence perceived value in the context of museum cultural and creative products. This deviation highlights the distinctive nature of museum products, where consumers prioritize cultural and emotional connections over practical functionality or price considerations. These findings suggest that for museum cultural and creative products, marketing strategies should emphasize cultural significance and emotional engagement rather than traditional selling points like functionality and cost effectiveness. This shift in focus could lead to more targeted and effective marketing approaches for cultural institutions.
 
Although price and functional attributes have conventionally been considered key factors in consumer product studies, this study has demonstrated that these attributes exert a relatively limited impact on consumers’ perceived value and behavioral attitudes within the context of museum cultural and creative products. This finding implies that in the realm of cultural products, traditional attributes such as practicality and cost effectiveness may be less influential in shaping consumer decisions compared to cultural and emotional attributes. This shift underscores the distinctive nature of cultural products, wherein the preservation and communication of cultural heritage take precedence, resonating profoundly with consumers’ cultural and emotional connections.
 
We also found that perceived value significantly enhanced consumers’ behavioral attitude and purchase intention, which is consistent with previous research (Li et al., 2019). However, our findings reveal that the combination of perceived value and behavioral attitudes exerted a more substantial impact on purchase intention than perceived value alone, suggesting that while enhancing perceived value is crucial, cultivating positive behavioral attitudes is even more vital for driving purchase decisions. Museums and cultural institutions could benefit from strategies that not only increase the perceived value of their products but also actively foster positive attitudes toward these products.
 
Our study underscores the crucial mediating effect of perceived value and behavioral attitudes in shaping purchase intention, with the indirect pathway accounting for 31.5% of the variance in purchase intention. Cultural, emotional, and social attributes collectively influenced consumer behavior through this mediated pathway, highlighting the interplay of these factors. This nuanced understanding of consumer decision making offers cultural institutions actionable insights to craft marketing strategies that align with the psychological drivers of their target audiences.
 
This study has limitations. Our sample comprised primarily university students and women—demographics that exert significant influence in cultural consumption—but the diversity of the customer base for museum cultural and creative product stores is substantial. Consequently, our findings may not fully encapsulate the behavioral characteristics of other consumer groups. To enhance the generalizability of these conclusions, future research could broaden the sample to encompass consumers from a wider range of ages, genders, and occupational backgrounds. Additionally, we selected online consumers as our research subjects owing to the rapid expansion of the online market and the ease of accessing pertinent data. Particularly during the COVID-19 pandemic, online shopping emerged as the dominant purchasing channel for museum cultural and creative products. However, significant differences persist between the purchasing behaviors of online consumers and in-store consumers. Online consumers tend to be influenced by factors such as convenience, price transparency, and social media (Dhebar et al., 2023), whereas in-store consumers often prioritize physical interaction with the product and the immediacy of acquisition (Titiloye et al., 2023). These behavioral differences may result in varying purchasing decisions, potentially affecting the generalizability of our study findings. Therefore, future research could undertake a comparative analysis of the behavioral differences between online and in-store consumers to further validate our conclusions and ensure a comprehensive understanding of consumer behavior in the context of museum cultural and creative products.

References

Bhattacherjee, A. (2001). Understanding information systems continuance: An expectation-confirmation model. MIS Quarterly, 25(3), 351–370. https://doi.org/10.2307/3250921
 
Chen, J., & Wang, F. (2012). Differences in the impact of perceived value on consumer purchase intentions across different product categories. Journal of Systems Management, 21(6), 802–810.
 
Cui, J. (2020). Application of new media in the marketing and promotion of cultural and creative products in museums. International Journal of New Developments in Engineering and Society, 4, 114–119.
 
Deswita, D., Farisal, U., Purwanto, E., Naila, S. S., Putri, K. A. W., Putri, K. W., Kamila, L. S., Mumtaz, N. F., & Pratiwi, E. E. (2024). Digital media consumption trends and changing consumer mindsets: A case study of online shopping behavior. Jurnal Bisnis Dan Komunikasi Digital, 1(4), Article 8. https://doi.org/10.47134/jbkd.v1i4.2839
 
Dhebar, K. J., Joshi, M., Chauhan, J. S., & Ahallawat, K. (2023). A comparative study of factors affecting online and offline retailing choices of shoppers. Journal of Informatics Education and Research, 3(1), Article 31. https://doi.org/10.52783/jier.v3i1.31
 
Faqih, K. M. S. (2016). An empirical analysis of factors predicting the behavioral intention to adopt internet shopping technology among non-shoppers in a developing country context: Does gender matter? Journal of Retailing and Consumer Services, 30, 140–164. https://doi.org/10.1016/j.jretconser.2016.01.016
 
Fiore, A. M., & Kim, J. (2007). An integrative framework capturing experiential and utilitarian shopping experience. International Journal of Retail and Distribution Management, 35(6), 421–442. https://doi.org/10.1108/09590550710750313
 
Fishbein, M., & Ajzen, I. (1975). Belief, attitude, intention, and behavior: An introduction to theory and research. Addison-Wesley.
 
Guo, M. (2018). Research on the perceived value and consumer intentions of museum cultural and creative products [In Chinese]. Packaging Engineering, 39(16), 223–227.
 
Hansen, T., Møller Jensen, J., & Stubbe Solgaard, H. (2004). Predicting online grocery buying intention: A comparison of the theory of reasoned action and the theory of planned behavior. International Journal of Information Management, 24(6), 539–550. https://doi.org/10.1016/j.ijinfomgt.2004.08.004
 
Kent, T. (2010). The role of the museum shop in extending the visitor experience. International Journal of Nonprofit and Voluntary Sector Marketing, 15(1), 67–77. https://doi.org/10.1002/nvsm.368
 
Khan, Y., Hameed, I., & Akram, U. (2023). What drives attitude, purchase intention and consumer buying behavior toward organic food? A self-determination theory and theory of planned behavior perspective. British Food Journal, 125(7), 2572–2587. https://doi.org/10.1108/BFJ-07-2022-0564
 
Kim, S., & Littrell, M. A. (2001). Souvenir buying intentions for self versus others. Annals of Tourism Research, 28(3), 638–657. https://doi.org/10.1016/S0160-7383(00)00064-5
 
Kotler, N. (2001). New ways of experiencing culture: The role of museums and marketing implications. Museum Management and Curatorship, 19(4), 417–425. https://doi.org/10.1080/09647770100801904
 
Lee, D., & Hyman, M. R. (2008). Hedonic/functional congruity between stores and private label brands. Journal of Marketing Theory and Practice, 16(3), 219–232. https://doi.org/10.2753/MTP1069-6679160303
 
Li, M., & Shui, W. (2020). Research on factors influencing consumers’ purchase intentions for online presale fresh agricultural products based on the theory of reasoned action. Logistics Technology, 43(8), 7–11.
 
Liu, S. (2023). A study based on contemporary consumer behavior of women of different age groups. Advances in Economics, Management and Political Sciences, 52(1), 37–43. https://doi.org/10.54254/2754-1169/52/20230687
 
Mottner, S., & Ford, J. B. (2005). Measuring nonprofit marketing strategy performance: The case of museum stores. Journal of Business Research, 58(6), 829–840. https://doi.org/10.1016/j.jbusres.2003.06.004
 
National Bureau of Statistics of China. (2022). China tertiary industry statistical yearbook [In Chinese]. China Statistics Press.
 
Pan, Y., Gao, L., & Wang, F. (2009). The impact of customer perceived value on Chinese consumers’ purchase behavior: A case study of the Shanghai mobile phone market [In Chinese]. Journal of Beijing University of Posts and Telecommunications (Social Sciences Edition), 2, 46–51.
 
Park, H. H. (2011). The effectiveness of scarcity message type on consumer attitude: Focused on moderating role of involvement and self-monitoring in online cosmetic advertising [In Korean]. Journal of Marketing Studies, 19(1), 29–47.
 
Ruan, Y. (2021). Research on the impact of customer perceived value on consumption behavior intentions for cultural and creative products of the Palace Museum in Beijing (Unpublished master’s thesis) [In Chinese]. China University of Geosciences.
 
Shao, D., Ye, Z., & Li, M. (2022). The impact of product attributes of luxury men’s wear on consumer satisfaction [In Chinese]. Journal of Donghua University (Natural Science Edition), 48(3), 122–129.
 
Sheth, J. N., Newman, B. I., & Gross, B. L. (1991). Why we buy what we buy: A theory of consumption values. Journal of Business Research, 22(2), 159–170. https://doi.org/10.1016/0148-2963(91)90050-8
 
Sirdeshmukh, D., Singh, J., & Sabol, B. (2002). Consumer trust, value, and loyalty in relational exchanges. Journal of Marketing, 66(1), 15–37. https://doi.org/10.1509/jmkg.66.1.15.18449
 
Sweeney, J. C., & Soutar, G. N. (2001). Consumer perceived value: The development of a multiple item scale. Journal of Retailing, 77(2), 203–220. https://doi.org/10.1016/S0022-4359(01)00041-0
 
Titiloye, I., Al Adib Sarker, M., Asgari, H., & Jin, X. (2023). Online and in-store shopping interactions for non-essential experience goods. Computational Urban Science, 3(1), Article 29. https://doi.org/10.1007/s43762-023-00105-x
 
Tu, J.-C., Liu, L.-X., & Cui, Y. (2019). A study on consumers’ preferences for the Palace Museum’s cultural and creative products from the perspective of cultural sustainability. Sustainability, 11(13), Article 3502. https://doi.org/10.3390/su11133502
 
Vishakh, V., Goutam, J., Gowtham, R., Anand, K., & Nidhi, B. (2024). The impact of social media on consumer behaviour. International Journal of Scientific Research in Engineering and Management. Advance online publication. https://doi.org/10.55041/ijsrem31648
 
Wang, F., Gao, L., & Pan, Y. (2017). Research on the impact of customer participation on customer satisfaction: The mediating role of perceived risk and the moderating role of self-efficacy [In Chinese]. Research on Financial and Economic Issues, 2017(6), 101–107.
 
Wang, J. (2023). Research on the impact of consumer perceived value on consumption behavior intentions for museum cultural and creative products in the new media era (Unpublished master’s thesis) [In Chinese]. Beijing Foreign Studies University.
 
Wang, Q., Lei, Q., & Kang, Z. (2023). Research on the impact of perceived product value and consumer demand based on Palace Museum cultural and creative products [In Chinese]. Packaging Engineering, 44(2), 1–14.
 
Wilkins, H. (2011). Souvenirs: What and why we buy. Journal of Travel Research, 50(3), 239–247. https://doi.org/10.1177/0047287510362782
 
Xu, S., Yao, B., & Wang, H. (2024). Research on marketing strategies targeting the consumer behavior of female consumer groups. Journal of Education, Humanities and Social Sciences, 26, 990–996. https://doi.org/10.54097/0effgq16
 
Xu, X., & Liu, Y. (2024). The formation mechanism of green agricultural products purchase intentions from the perspective of consumer perception: An extended model based on the theory of reasoned action [In Chinese]. Journal of China Agricultural University, 29(1), 214–227.
 
Yu, X., Xu, Z., & Guo, W. (2017). Research on the impact of online merchant product information presentation on consumer behavioral intentions: Model construction based on the theory of social presence. Information Studies: Theory and Application, 40(10), 80–84.
 
Zhang, H., Li, C., & Wei, S. (2020). The impact of online customer perceived quality and perceived value on purchase intentions: Based on the perspective of consumer heterogeneity. Enterprise Economy, 2020(5), 113–121.
 
Zhang, M., Guo, X., Guo, X., & Jolibert, A. (2023). Consumer purchase intention of intangible cultural heritage products (ICHP): Effects of cultural identity, consumer knowledge and manufacture type. Asia Pacific Journal of Marketing and Logistics, 35(3), 726–744. https://doi.org/10.1108/APJML-11-2021-0831
 
Zhang, T. (2023). Research on the influence of social media on women’s consumption. Communications in Humanities Research, 5(1), 122–126. https://doi.org/10.54254/2753-7064/5/20230115
 
Zhang, X., & Wang, X. (2019). The impact of eco-labels on green product purchase intentions: The mediating role of consumer perceived value. Ecological Economy, 35(1), 59–64.
 
Zhao, X. (2022). Research on the factors influencing the purchase intention of museum cultural and creative products (Unpublished master’s thesis) [In Chinese]. Beijing Jiaotong University.
 
Zhou, H., & Wang, D. (2019). Research on green vegetable consumers’ purchase intentions based on structural equation modeling [In Chinese]. Northern Horticulture, 15, 157–163.
 
Zhu, X. (2016). Research on the impact of product attributes on green brand equity (Unpublished master’s thesis) [In Chinese]. Wuhan University of Technology.

Bhattacherjee, A. (2001). Understanding information systems continuance: An expectation-confirmation model. MIS Quarterly, 25(3), 351–370. https://doi.org/10.2307/3250921
 
Chen, J., & Wang, F. (2012). Differences in the impact of perceived value on consumer purchase intentions across different product categories. Journal of Systems Management, 21(6), 802–810.
 
Cui, J. (2020). Application of new media in the marketing and promotion of cultural and creative products in museums. International Journal of New Developments in Engineering and Society, 4, 114–119.
 
Deswita, D., Farisal, U., Purwanto, E., Naila, S. S., Putri, K. A. W., Putri, K. W., Kamila, L. S., Mumtaz, N. F., & Pratiwi, E. E. (2024). Digital media consumption trends and changing consumer mindsets: A case study of online shopping behavior. Jurnal Bisnis Dan Komunikasi Digital, 1(4), Article 8. https://doi.org/10.47134/jbkd.v1i4.2839
 
Dhebar, K. J., Joshi, M., Chauhan, J. S., & Ahallawat, K. (2023). A comparative study of factors affecting online and offline retailing choices of shoppers. Journal of Informatics Education and Research, 3(1), Article 31. https://doi.org/10.52783/jier.v3i1.31
 
Faqih, K. M. S. (2016). An empirical analysis of factors predicting the behavioral intention to adopt internet shopping technology among non-shoppers in a developing country context: Does gender matter? Journal of Retailing and Consumer Services, 30, 140–164. https://doi.org/10.1016/j.jretconser.2016.01.016
 
Fiore, A. M., & Kim, J. (2007). An integrative framework capturing experiential and utilitarian shopping experience. International Journal of Retail and Distribution Management, 35(6), 421–442. https://doi.org/10.1108/09590550710750313
 
Fishbein, M., & Ajzen, I. (1975). Belief, attitude, intention, and behavior: An introduction to theory and research. Addison-Wesley.
 
Guo, M. (2018). Research on the perceived value and consumer intentions of museum cultural and creative products [In Chinese]. Packaging Engineering, 39(16), 223–227.
 
Hansen, T., Møller Jensen, J., & Stubbe Solgaard, H. (2004). Predicting online grocery buying intention: A comparison of the theory of reasoned action and the theory of planned behavior. International Journal of Information Management, 24(6), 539–550. https://doi.org/10.1016/j.ijinfomgt.2004.08.004
 
Kent, T. (2010). The role of the museum shop in extending the visitor experience. International Journal of Nonprofit and Voluntary Sector Marketing, 15(1), 67–77. https://doi.org/10.1002/nvsm.368
 
Khan, Y., Hameed, I., & Akram, U. (2023). What drives attitude, purchase intention and consumer buying behavior toward organic food? A self-determination theory and theory of planned behavior perspective. British Food Journal, 125(7), 2572–2587. https://doi.org/10.1108/BFJ-07-2022-0564
 
Kim, S., & Littrell, M. A. (2001). Souvenir buying intentions for self versus others. Annals of Tourism Research, 28(3), 638–657. https://doi.org/10.1016/S0160-7383(00)00064-5
 
Kotler, N. (2001). New ways of experiencing culture: The role of museums and marketing implications. Museum Management and Curatorship, 19(4), 417–425. https://doi.org/10.1080/09647770100801904
 
Lee, D., & Hyman, M. R. (2008). Hedonic/functional congruity between stores and private label brands. Journal of Marketing Theory and Practice, 16(3), 219–232. https://doi.org/10.2753/MTP1069-6679160303
 
Li, M., & Shui, W. (2020). Research on factors influencing consumers’ purchase intentions for online presale fresh agricultural products based on the theory of reasoned action. Logistics Technology, 43(8), 7–11.
 
Liu, S. (2023). A study based on contemporary consumer behavior of women of different age groups. Advances in Economics, Management and Political Sciences, 52(1), 37–43. https://doi.org/10.54254/2754-1169/52/20230687
 
Mottner, S., & Ford, J. B. (2005). Measuring nonprofit marketing strategy performance: The case of museum stores. Journal of Business Research, 58(6), 829–840. https://doi.org/10.1016/j.jbusres.2003.06.004
 
National Bureau of Statistics of China. (2022). China tertiary industry statistical yearbook [In Chinese]. China Statistics Press.
 
Pan, Y., Gao, L., & Wang, F. (2009). The impact of customer perceived value on Chinese consumers’ purchase behavior: A case study of the Shanghai mobile phone market [In Chinese]. Journal of Beijing University of Posts and Telecommunications (Social Sciences Edition), 2, 46–51.
 
Park, H. H. (2011). The effectiveness of scarcity message type on consumer attitude: Focused on moderating role of involvement and self-monitoring in online cosmetic advertising [In Korean]. Journal of Marketing Studies, 19(1), 29–47.
 
Ruan, Y. (2021). Research on the impact of customer perceived value on consumption behavior intentions for cultural and creative products of the Palace Museum in Beijing (Unpublished master’s thesis) [In Chinese]. China University of Geosciences.
 
Shao, D., Ye, Z., & Li, M. (2022). The impact of product attributes of luxury men’s wear on consumer satisfaction [In Chinese]. Journal of Donghua University (Natural Science Edition), 48(3), 122–129.
 
Sheth, J. N., Newman, B. I., & Gross, B. L. (1991). Why we buy what we buy: A theory of consumption values. Journal of Business Research, 22(2), 159–170. https://doi.org/10.1016/0148-2963(91)90050-8
 
Sirdeshmukh, D., Singh, J., & Sabol, B. (2002). Consumer trust, value, and loyalty in relational exchanges. Journal of Marketing, 66(1), 15–37. https://doi.org/10.1509/jmkg.66.1.15.18449
 
Sweeney, J. C., & Soutar, G. N. (2001). Consumer perceived value: The development of a multiple item scale. Journal of Retailing, 77(2), 203–220. https://doi.org/10.1016/S0022-4359(01)00041-0
 
Titiloye, I., Al Adib Sarker, M., Asgari, H., & Jin, X. (2023). Online and in-store shopping interactions for non-essential experience goods. Computational Urban Science, 3(1), Article 29. https://doi.org/10.1007/s43762-023-00105-x
 
Tu, J.-C., Liu, L.-X., & Cui, Y. (2019). A study on consumers’ preferences for the Palace Museum’s cultural and creative products from the perspective of cultural sustainability. Sustainability, 11(13), Article 3502. https://doi.org/10.3390/su11133502
 
Vishakh, V., Goutam, J., Gowtham, R., Anand, K., & Nidhi, B. (2024). The impact of social media on consumer behaviour. International Journal of Scientific Research in Engineering and Management. Advance online publication. https://doi.org/10.55041/ijsrem31648
 
Wang, F., Gao, L., & Pan, Y. (2017). Research on the impact of customer participation on customer satisfaction: The mediating role of perceived risk and the moderating role of self-efficacy [In Chinese]. Research on Financial and Economic Issues, 2017(6), 101–107.
 
Wang, J. (2023). Research on the impact of consumer perceived value on consumption behavior intentions for museum cultural and creative products in the new media era (Unpublished master’s thesis) [In Chinese]. Beijing Foreign Studies University.
 
Wang, Q., Lei, Q., & Kang, Z. (2023). Research on the impact of perceived product value and consumer demand based on Palace Museum cultural and creative products [In Chinese]. Packaging Engineering, 44(2), 1–14.
 
Wilkins, H. (2011). Souvenirs: What and why we buy. Journal of Travel Research, 50(3), 239–247. https://doi.org/10.1177/0047287510362782
 
Xu, S., Yao, B., & Wang, H. (2024). Research on marketing strategies targeting the consumer behavior of female consumer groups. Journal of Education, Humanities and Social Sciences, 26, 990–996. https://doi.org/10.54097/0effgq16
 
Xu, X., & Liu, Y. (2024). The formation mechanism of green agricultural products purchase intentions from the perspective of consumer perception: An extended model based on the theory of reasoned action [In Chinese]. Journal of China Agricultural University, 29(1), 214–227.
 
Yu, X., Xu, Z., & Guo, W. (2017). Research on the impact of online merchant product information presentation on consumer behavioral intentions: Model construction based on the theory of social presence. Information Studies: Theory and Application, 40(10), 80–84.
 
Zhang, H., Li, C., & Wei, S. (2020). The impact of online customer perceived quality and perceived value on purchase intentions: Based on the perspective of consumer heterogeneity. Enterprise Economy, 2020(5), 113–121.
 
Zhang, M., Guo, X., Guo, X., & Jolibert, A. (2023). Consumer purchase intention of intangible cultural heritage products (ICHP): Effects of cultural identity, consumer knowledge and manufacture type. Asia Pacific Journal of Marketing and Logistics, 35(3), 726–744. https://doi.org/10.1108/APJML-11-2021-0831
 
Zhang, T. (2023). Research on the influence of social media on women’s consumption. Communications in Humanities Research, 5(1), 122–126. https://doi.org/10.54254/2753-7064/5/20230115
 
Zhang, X., & Wang, X. (2019). The impact of eco-labels on green product purchase intentions: The mediating role of consumer perceived value. Ecological Economy, 35(1), 59–64.
 
Zhao, X. (2022). Research on the factors influencing the purchase intention of museum cultural and creative products (Unpublished master’s thesis) [In Chinese]. Beijing Jiaotong University.
 
Zhou, H., & Wang, D. (2019). Research on green vegetable consumers’ purchase intentions based on structural equation modeling [In Chinese]. Northern Horticulture, 15, 157–163.
 
Zhu, X. (2016). Research on the impact of product attributes on green brand equity (Unpublished master’s thesis) [In Chinese]. Wuhan University of Technology.

Table 1. Descriptive Statistics of the Sample
Table/Figure
Note. N = 503. RMB 1 = USD 0.14.

Table 2. Survey Items and Sources
Table/Figure

Table 3. Structural Equation Model Path Analysis
Table/Figure
Note. Standardized path coefficients are presented. CR = critical ratio.

Table/Figure
Figure 1. Structural Equation Model

This research was supported by the Philosophy and Social Science Planning Project in Henan Province (2022BYS038), the Henan Province Soft Science Research Plan (242400410115), the Henan Province Higher Education Humanities and Social Sciences Research General Projects (2025-ZDJH-834, 2025-ZDJH-839), the Xinyang City Soft Science Projects (20220071, 20220090), the Xinyang City Philosophy and Social Sciences Planning Project (2024WX005), and projects funded by Xinyang Agriculture and Forestry University (20210005, YLBKKC-202324).

The data that support the findings of this study are available on request from the corresponding author.

Wenxiang Liu, College of Forestry, Xinyang Agriculture and Forestry University, No. 1 Beihuan Road, Xinyang 464000, People’s Republic of China. Email: [email protected]

Article Details

© 2025 Scientific Journal Publishers Limited. All Rights Reserved.