Electronic service quality and Chinese consumers’ perceived risk, purchase intention, and confidence in live-streaming of fresh agricultural products
Main Article Content
Cite this article:
Ju, J.,
Mohd Adnan, H., &
Teo, P. C.
(2025). Electronic service quality and Chinese consumers’ perceived risk, purchase intention, and confidence in live-streaming of fresh agricultural products.
Social Behavior and Personality: An international journal,
53(6),
e14178.
Abstract
Full Text
References
Tables and Figures
Acknowledgments
Author Contact
We delved into the dynamics of China’s burgeoning live streaming landscape, focusing on electronic service quality within the domain of fresh agricultural products and its implications in regard to consumers’ perceived risk, subsequently shaping their purchase intention. We also examined the moderating effect of consumer confidence on the link between perception of risk and purchase intention. Survey results (N = 407) revealed a significant negative correlation between electronic service quality and consumers’ perceived risk, which further reduced purchase intention. However, the moderating influence of consumer confidence was nonsignificant. Underscoring pivotal determinants in consumer decision making pertaining to live streaming of fresh agricultural products, our findings highlight the importance of enhancing electronic service quality standards and deploying effective risk mitigation measures to ensure the sector’s enduring viability. We call for further investigations to embrace a holistic approach, enriching collective comprehension of this industry’s landscape.
With the swift evolution of the economy in China and the development of internet technology, the distribution of fresh agricultural products has undergone a gradual shift from conventional channels to other emerging avenues (J. Guo et al., 2022). Notably, in the United States and Europe, live streaming platforms have extended the business scope of numerous retailers and supermarkets, diversifying their offerings beyond fresh agricultural products to encompass other groceries and household items (Weersink et al., 2021). The aim of this expansion is to cater to consumers’ desire for a comprehensive one-stop shopping experience (Han et al., 2021). China has solidified its position as one of the largest live streaming markets globally, emerging as a frontrunner in Asia’s fresh agricultural food live streaming market.
As of 2023, there were over 30,000 registered fresh-food live streaming merchants in China, with a substantial market value of RMB 419.83 billion (Li et al., 2023). Santos (2003) defined electronic service quality (E-SQ) as the measure of how well an online service provider satisfies customers’ expectations. However, it is noteworthy that several challenges persist in the E-SQ of China’s live streaming platforms for fresh agricultural products (Liu et al., 2022), which significantly impede consumers’ shopping experience and contribute to increasing their perception of risk (Khasawneh & Haddad, 2020). To address these challenges, we adopted stimulus–organism–response (SOR) theory (Russell & Mehrabian, 1974) to examine the influence of E-SQ on consumers’ perceived risk and purchase intention in the realm of live streaming of fresh agricultural products.
Consumer confidence encapsulates individuals’ subjective perceptions and beliefs concerning current and future economic conditions (Zhuang & Liu, 2011), serving as an indicator gauging optimism about both overall economic conditions and personal financial situations (Bram et al., 2022). The potential of consumer confidence levels to aid retailers in crafting improved marketing strategies led us to anticipate that a positive economic climate, characterized by consumers exhibiting confidence, would be advantageous for high-performance, environmentally friendly products (Han et al., 2021). We also examined the moderating effect of consumer confidence on the relationship between perceived risk and purchase intention for fresh agricultural products in the realm of live streaming.
Stimulus–Organism–Response Theory
According to SOR theory (Russell & Mehrabian, 1974), stimuli serve as external inputs; the organism represents the person processing these inputs; and the response includes the resulting effects, reactions, and behaviors (Zhu et al., 2023). The SOR framework thus offers a structured approach to analyzing how external environmental stimuli—such as anchor features including personality, product demonstrations, professionalism, credibility, skill, interactivity, attractiveness, and viewer interaction—influence customer behavioral responses. In this study we utilized E-SQ to assess consumers’ perceived risk, with their participation and purchase intention serving as measured responses. By focusing on stimuli, organisms, and responses, this comprehensive framework provides valuable insights into the relationship between anchor features and consumers’ purchase intention in the context of live streaming fresh agricultural products.
Electronic Service Quality, Perceived Risk, and Purchase Intention
In the context of this research, E-SQ pertains to the evaluation of the quality that service providers offer in live streaming and online service environments. Ahmad and Zhang (2020) categorized the dimensions of E-SQ into five aspects: efficiency, fulfillment, reliability, privacy, and environmental sustainability. Considering the unique characteristics of fresh agricultural products, fulfillment involves delivering the promised services, maintaining product availability, and ensuring timely product delivery (Chang & Glover, 2009). Efficiency encompasses customers’ ability to navigate the website, locate their desired products and associated information, and complete the checkout process with minimal effort (Hussain et al., 2014). Reliability signifies the website’s capability to accurately fulfill orders, ensure prompt delivery, and safeguard personal information (Kim et al., 2002). Privacy, on the other hand, guarantees that shopping-behavior data remain confidential, and credit-card information is securely protected (Chang & Glover, 2009). The dimension of environmental sustainability is often determined by assessing the global-warming potential (Song et al., 2024) and carbon footprint of the specific service.
Next, in the realm of social media live streaming featuring fresh agricultural products, consumers’ perceived risk can be divided into two dimensions: product risks and service risks. Service risk encompasses the audience’s apprehension regarding sales and delivery services within the live streaming shopping environment for fresh agricultural products (Feng et al., 2021). Product risk is delineated as the risk that consumers perceive in the live streaming environment because of their inability to assess quality and performance of the fresh agricultural products through tactile means, direct experience, or trial (Zhang et al., 2023). Scholars have argued that enhancing the E-SQ of community-based social media live streaming platforms holds the potential to diminish consumers’ perception of risk, elevate the perceived value, and subsequently augment consumers’ intention to utilize the platform (Mulcahy & Riedel, 2022). Additionally, Khatoon et al. (2020) asserted that attributes such as reliability, efficiency, responsiveness, communication, security, and privacy exert a significant positive influence in reducing consumers’ perception of risk. Thus, we posited the following hypotheses:
Hypothesis 1a: There will be a negative relationship between live streaming platform efficiency and consumers’ perception of fresh agricultural product risk.
Hypothesis 1b: There will be a negative relationship between live streaming platform environmental sustainability and consumers’ perception of fresh agricultural product risk.
Hypothesis 1c: There will be a negative relationship between live streaming platform fulfillment and consumers’ perception of fresh agricultural product risk.
Hypothesis 1d: There will be a negative relationship between live streaming platform privacy and consumers’ perception of fresh agricultural product risk.
Hypothesis 1e: There will be a negative relationship between live streaming platform reliability and consumers’ perception of fresh agricultural product risk.
Hypothesis 2a: There will be a negative relationship between the efficiency of the live streaming platform for fresh agricultural products and consumers’ perception of service risk.
Hypothesis 2b: There will be a negative relationship between the environmental sustainability of the live streaming platform for fresh agricultural products and consumers’ perception of service risk.
Hypothesis 2c: There will be a negative relationship between the fulfillment of the live streaming platform for fresh agricultural products and consumers’ perception of service risk.
Hypothesis 2d: There will be a negative relationship between the privacy of the live streaming platform for fresh agricultural products and consumers’ perception of service risk.
Hypothesis 2e: There will be a negative relationship between the reliability of the live streaming platform for fresh agricultural products and consumers’ perception of service risk.
In addition, the concept of purchase intention plays a pivotal role in understanding consumers’ behavioral tendencies, where the level of perceived risk can exert a direct influence on consumers’ inclination to make a purchase (Salim et al., 2023). This occurs when individuals harbor doubts about the product’s functionality, which can affect their intention to use it (Simão et al., 2022). Heightened perceived risk may induce consumer hesitancy, thereby diminishing their inclination to engage in transactions. Notably, perceived risk serves as a mediating factor in this dynamic, establishing a linkage between E-SQ and consumers’ intention to make a purchase (Nguyen et al., 2023). Thus, we posited the following hypotheses:
Hypothesis 3: There will be a negative relationship between consumers’ perception of the product risk of the live streaming platform for fresh agricultural products and their purchase intention.
Hypothesis 4: There will be a negative relationship between consumers’ perception of the service risk of the live streaming platform for fresh agricultural products and their purchase intention.
Hypothesis 5a: Consumers’ perception of product risk will function as a mediator between the efficiency of the live streaming platform for fresh agricultural products and consumers’ purchase intention.
Hypothesis 5b: Consumers’ perception of product risk will function as a mediator between the environmental sustainability of the live streaming platform for fresh agricultural products and consumers’ purchase intention.
Hypothesis 5c: Consumers’ perception of product risk will function as a mediator between the fulfillment of the live streaming platform for fresh agricultural products and consumers’ purchase intention.
Hypothesis 5d: Consumers’ perception of product risk will function as a mediator between the privacy of the live streaming platform for fresh agricultural products and consumers’ purchase intention.
Hypothesis 5e: Consumers’ perception of product risk will function as a mediator between the reliability of the live streaming platform for fresh agricultural products and consumers’ purchase intention.
Hypothesis 6a: Consumers’ perception of service risk will function as a mediator between the efficiency of the live streaming platform for fresh agricultural products and consumers’ purchase intention.
Hypothesis 6b: Consumers’ perception of service risk will function as a mediator between the environmental sustainability of the live streaming platform for fresh agricultural products and consumers’ purchase intention.
Hypothesis 6c: Consumers’ perception of service risk will function as a mediator between the fulfillment of the live streaming platform for fresh agricultural products and consumers’ purchase intention.
Hypothesis 6d: Consumers’ perception of service risk will function as a mediator between the product risk of the live streaming platform for fresh agricultural products and consumers’ purchase intention.
Hypothesis 6e: Consumers’ perception of service risk will function as a mediator between the reliability of the live streaming platform for fresh agricultural products and consumers’ purchase intention.
Moderating Role of Consumer Confidence
In this study we posited that in the context of a robust economy, consumers tend to exhibit optimistic consumer confidence, influencing their preference for high-performance and environmentally friendly products. To further elaborate, when consumers’ confidence level is elevated, people tend to also perceive their social status more favorably, a phenomenon linked to their personal financial standing (Hampson et al., 2021). Consequently, disposable income is more likely to be directed toward environmentally conscious products that possess attributes enhancing the individual’s social standing. Additionally, it is well established that heightened consumer confidence can amplify both purchasing receptivity and sensitivity to product prices (Hampson et al., 2021), thereby contributing to an increased intention to pay. Building upon these observations, we advanced the following hypotheses:
Hypothesis 7: Elevated consumer confidence will attenuate the adverse relationship between perception of product risk and purchase intention for fresh agricultural products on live streaming platforms.
Hypothesis 8: Elevated consumer confidence will mitigate the negative relationship between perception of service risk and purchase intention for fresh agricultural products on live streaming platforms.
Figure 1 illustrates the research framework and hypothesis development in this paper.

Figure 1. Research Framework
Method
Participants and Procedure
The study was approved by the Universiti Malaya Research Ethics Committee (Nonmedical) on 24 October 2023 (UM.TNC2/UMREC_2977). We obtained written informed consent from all participants prior to their enrollment in the study. The focal demographic comprised Chinese consumers engaged in the acquisition of newly harvested agricultural commodities through live streaming platforms, with purposive sampling being the selected methodology. The distribution of the survey occurred online through the Tencent questionnaire platform, and a screening question was incorporated addressing the purchase of products on social media sites. Before they completed the survey, respondents were prompted to recall their fresh produce purchases during the last month. To ensure data integrity, respondents were limited to submitting the completed survey only once. Over a 4-week period, we collected 407 complete and valid responses, 280 from men and 127 from women. Demographic information for the respondents is presented in Table 1.
Table 1. Demographic Information for Respondents

Measures
The respondents completed a survey formulated in Mandarin Chinese. The initial survey content, originally drafted in English, underwent a rigorous back-translation process to ensure linguistic accuracy and conceptual consistency. Two professional translators were engaged for this purpose: The first translator converted the survey items from English to Mandarin, and the second translator was tasked with back-translating the Mandarin version back into English. This two-step approach was employed to identify and resolve any discrepancies, thereby ensuring that the meaning of the original content was preserved across both languages. Respondents rated all items using a 7-point Likert scale on a continuum from 1 = strongly disagree to 7 = strongly agree. We adapted 16 items from X. Zhang and Yu (2020) to measure E-SQ. A sample item is “This platform enhances the ease of finding products.” Perceived risk was assessed using seven items adapted from X. Zhang and Yu (2020). A sample item is “I think there is a quality problem with the platform’s goods.” Purchase intention was evaluated using three items adapted from Y. Guo et al. (2021). A sample item is “I will buy the products that this streamer promotes in their live streams.” Last, consumer confidence was measured with four questions adapted from Ou et al. (2014). A sample question is “What is your view of the economic situation in China over the last 12 months?”
Results
We employed SmartPLS 4.0 for data analysis, following a comprehensive two-step methodology. In the first step, the model was tested to validate convergent and discriminant validity, while also evaluating model fit and mean variance. The subsequent step involved scrutinizing the structural model, examining the internal model, and validating the hypothesized relationships.
Measurement Model
Table 2 shows the average variance extracted (AVE) values and Figure 2 provides an overview of the measurement model assessment, encompassing Cronbach’s alpha and AVE. All indicator loadings surpassed .70 and demonstrated significance at the .001 level, signifying satisfactory internal reliability according to Hair et al. (2012). Across all latent variables, composite reliability exceeded .80 and Cronbach’s alpha surpassed .70, indicating acceptable internal consistency as per Nunnally and Bernstein (1994). The AVE values exceeded the recommended threshold of .50 (Fornell & Larcker, 1981), affirming the adequate validity of the data.
Table 2. Average Variance Extracted for Study Constructs

Note. AVE = average variance extracted.
For discriminant validity to be considered acceptable according to the criterion set by Fornell and Larcker (1981), it is essential for each construct to exhibit stronger correlations with its own elements than with those of other constructs. Table 3 shows that the diagonal elements were greater than the off-diagonal elements. This implies a satisfactory level of discriminant validity, as the constructs demonstrated higher correlations with their respective elements than with elements from other constructs.

Figure 2. Measurement Mode
Note. Dashed lines denote moderating effects. EC = efficiency of live streaming platform; FM = fulfillment of live streaming platform; RB = reliability of live streaming platform; PC = privacy of live streaming platform; ES = environmental sustainability of live streaming platform; POR = perceived product risk; SER = perceived service risk; PI = purchase intention of consumers; CC = consumer confidence.
Table 3. Test of Discriminant Validity of Constructs

Note. Square roots of average variance extracted are shown on the diagonal.
Assessment of Structural Model and Direct Path Coefficient
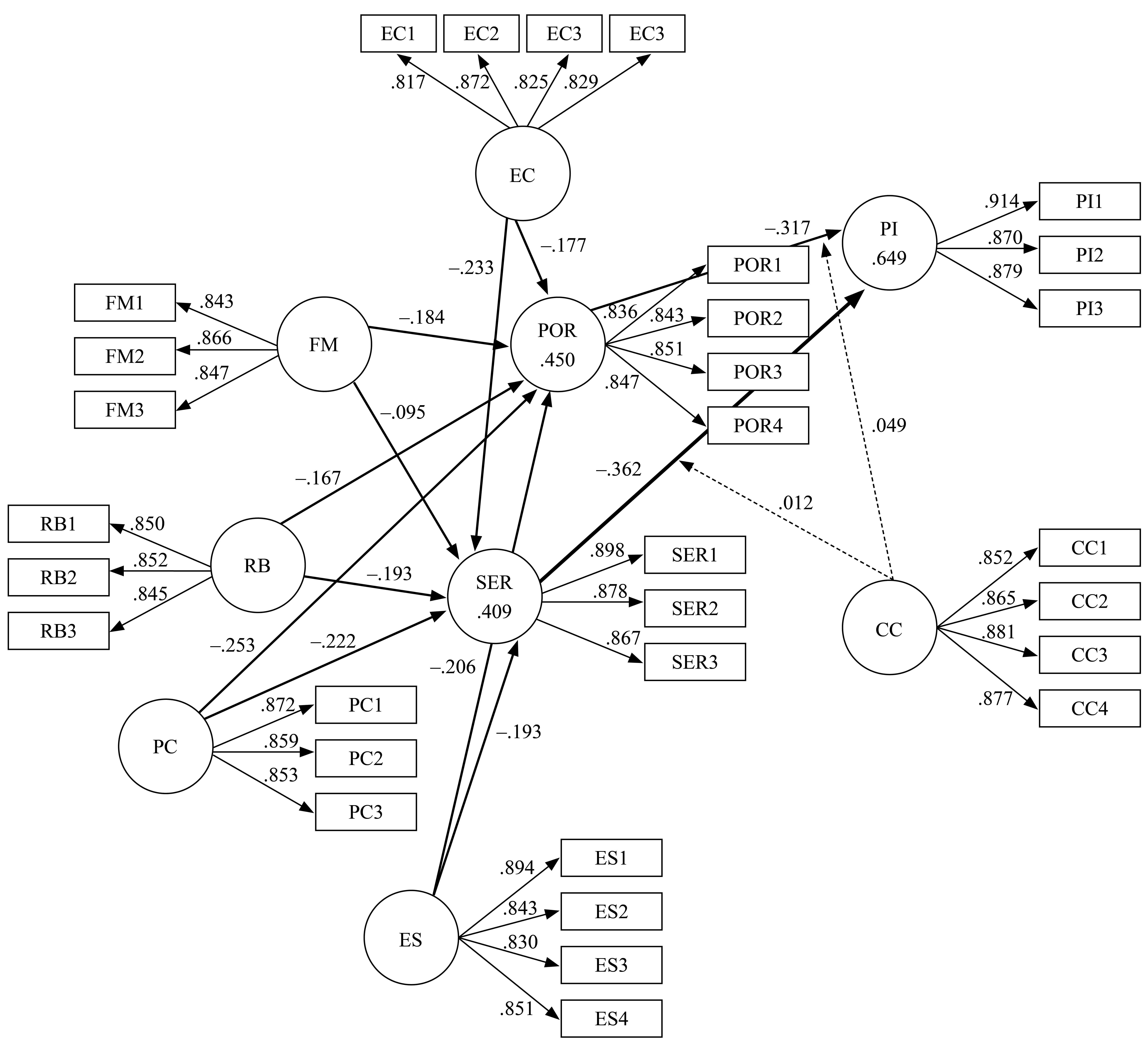
Figure 3 displays the outcomes of the structural model analysis. Notably, all R2 values fell within the range of .41 to .65, indicating a commendable level of predictive efficacy. Adhering to the criteria established by Hair et al. (2012), the variance inflation factor values ranged between 1.29 and 1.66, well below the recommended threshold of 5.0. The Q2 values, ranging from .39 to .55, surpassed the baseline of zero, affirming the predictive relevance of the model according to the standards outlined by Hair et al. (2012). The correlation matrices between the variables are shown in Table 4.
Table 4. Correlation Matrices

Note. ** p < .01.
The results in Table 5 reveal that the efficiency, environmental sustainability, fulfillment, privacy, and reliability of the live streaming platform all exhibited a negative relationship with consumers’ perception of product risk. These results supported Hypotheses 1a–1e. Further, the efficiency, environmental sustainability, fulfillment, privacy, and reliability of the live streaming platform had a negative relationship with consumers’ perception of service risk, supporting Hypotheses 2a–2e. Hypothesis 3 also garnered support, with the results revealing a negative relationship between consumers’ perception of product risk and purchase intention. Similarly, Hypothesis 4 was supported, as the relationship between consumers’ perception of service risk and purchase intentions was negative.

Figure 3. Structural Model
Note. Dashed lines denote moderating effects. EC = efficiency of live streaming platform; FM = fulfillment of live streaming platform; RB = reliability of live streaming platform; PC = privacy of live streaming platform; ES = environmental sustainability of live streaming platform; POR = perceived product risk; SER = perceived service risk; PI = purchase intention of consumers; CC = consumer confidence.
Table 5. Assessment of Structural Model and Direct Path Coefficients

Note. EC = efficiency of live streaming platform; ES = environmental sustainability of live streaming platform; FM = fulfillment of live streaming platform; PC = privacy of live streaming platform; RB = reliability of live streaming platform; POR = perceived product risk; SER = perceived service risk; PI = purchase intention of consumers; VIF = variance inflation factor.
Next, we performed a multifaceted mediation analysis to investigate the mediating influence of both product risk and service risk. We conducted a bootstrapping analysis involving 5,000 resamples to construct and assess 95% confidence intervals for the indirect influence. The outcomes of mediation effect testing are comprehensively presented in Table 6.
Table 6. Mediation Effect Testing

Note. EC = efficiency of live streaming platform; ES = environmental sustainability of live streaming platform; FM = fulfillment of live streaming platform; PC = privacy of live streaming platform; RB = reliability of live streaming platform; POR = perceived product risk; SER = perceived service risk; PI = purchase intention of consumers; CI = confidence interval; LL = lower limit; UL = upper limit.
The results presented in Table 6 provide important insights into the effects of various factors of E-SQ on purchase intention, specifically regarding the role of perceived product and service risks as mediators. The results indicate that perceived product risk did not play a mediating role in the relationship of efficiency with purchase intention, as both the indirect and total effects were nonsignificant. Conversely, environmental sustainability significantly influenced purchase intention through perceived product risk, fully mediating this relationship, as the direct effect became nonsignificant upon including the mediator. Fulfillment also had a significant indirect effect on intention to purchase via perceived product risk, with full mediation indicated by the nonsignificant direct effect when the mediator was included. Privacy and reliability demonstrated similar patterns, where perceived product risk mediated their relationships with purchase intention, evidenced by significant indirect effects but nonsignificant direct effects. In terms of perceived service risk, efficiency had a significant indirect effect on purchase intention; however, the total effect remained nonsignificant, suggesting full mediation by perceived service risk. Environmental sustainability and privacy exhibited significant total effects on purchase intention, with partial mediation by perceived service risk in both cases. The relationship of fulfillment with purchase intention remained fully mediated by perceived service risk, and reliability also showed a full mediation effect despite significant total effects. Overall, the results suggest that perceived product and service risks were crucial mediators in the formation of purchase intention, particularly for the factors of environmental sustainability, fulfillment, and privacy, but the impact of efficiency appeared to be limited.
We conducted a bootstrapping procedure and observed that the 95% confidence interval of the indirect effect of efficiency on purchase intention did not encompass zero. This signifies that consumers’ perception of both product and service risks acted as a mediator in the relationship between E-SQ and purchase intentions. Therefore, Hypotheses 5a–5e and 6a–6e received empirical support. In addition, we examined the moderating role of consumer confidence. As shown in Table 7, elevated consumer confidence did not attenuate the adverse relationship between perception of product and service risk and purchase intention for fresh agricultural products. Thus, Hypotheses 7 and 8 were not supported.
Table 7. Moderating Effect Testing

Note. CC = consumer confidence; SER = perceived service risk; PI = purchase intention of consumers; POR = perceived product risk.
Discussion
The results of the study indicate that the efficiency, environmental sustainability, fulfillment, privacy, and reliability of the live streaming platform all significantly and adversely predicted consumers’ perception of product risk and service risk in the context of purchasing fresh agricultural products. These results lend support to those of past studies. For example, Mulcahy and Riedel (2022) suggested that enhancing the E-SQ of community-based social media platforms holds the potential to diminish consumers’ perception of risks, elevate their perceived value, and augment their intention to utilize the platform. Further, Khatoon et al. (2020) stated that attributes such as reliability, efficiency, responsiveness, communication, security, and privacy exert a significant positive influence on consumers’ perceived risk. In addition, we found that both perceived product risk and perceived service risk had a significant negative predictive effect on purchase intention among our respondents. Similar results have been observed by Han et al. (2021) and Salim et al. (2023), reinforcing the validity of these findings. Additionally, we found that consumers’ perceived product risk and perceived service risk acted as mediators in the relationship between E-SQ and purchase intention. This result is consistent with the findings of Nguyen et al. (2023), who revealed a mediating effect of perceived risk in the relationship between E-SQ and purchase intention.
In contrast to existing research, our results showed that consumer confidence did not serve as a regulatory factor in the associations between perceived product risk, perceived service risk, and purchase intention. These findings contradict the outcome reported by Hampson et al. (2021), who found a positive moderating impact of consumer confidence in strengthening the influence that purchasing receptivity and price sensitivity had on consumers’ intention to pay. We did not expect this result in our study, and this underscores the importance of delving into the underlying factors that contribute to the influence of consumer confidence in the relationship between perceived product risk and the inclination to make a purchase.
Theoretical Implications
Our research contributes significantly to theoretical understanding of the attributes pertaining to E-SQ within the context of online purchase of freshly harvested agricultural products. In comparison to conventional live streaming, there are notable enhancements in efficiency, environmental sustainability, fulfillment, privacy, and reliability on electronic service platforms for live streaming. Despite the prevailing focus in the existing research on the characteristics of live streaming for fresh agricultural products, our study is unique in delving into the distinct features of E-SQ and their impact on consumers’ perception of risk. The examination of five specific characteristics revealed varied influence mechanisms, thereby augmenting the depth of psychological research in the business mechanism domain.
Moreover, in prior investigations on live streaming platforms for purchase of fresh agricultural products, consumers’ response in the form of perceived risk has been identified as a crucial factor influencing purchase intention. Building upon this foundation, we refined the conceptualization of perceived risk by categorizing it into perceived product risk and perceived service risk. We obtained empirical evidence for the mediating role of perceived product risk and perceived service risk in the relationship between E-SQ characteristics and consumers’ purchase intention. This nuanced understanding provides a solid groundwork for future research in live streaming retailing, emphasizing the selection of perceived risk as a dual-dimensional descriptor for consumers’ internal reactions.
Practical Implications
From a managerial standpoint, this research offers valuable insights into the application of E-SQ in the context of sale of fresh produce via live streaming in order to attract and retain a larger customer base. In the realm of live streaming, the five facets of E-SQ exert a significant influence on consumers’ perception of both product and service risks. Consequently, to mitigate consumers’ psychological apprehension during the purchasing process, the operators of the platform must prioritize safeguarding consumer privacy, encompassing personal and payment information. Operators should also focus on creating a user-friendly online shopping environment to enhance the overall shopping experience.
Timely processing of consumer orders, especially for perishable agricultural produce, is essential to ensure product freshness and minimize consumers’ perceived product risk. Moreover, comprehensive after-sales services should be offered on the platform. Additionally, it is imperative to implement measures to reduce the platform’s environmental footprint, promote resource efficiency, and support ecological balance. Although we found that consumers’ confidence did not act as a moderating factor between their perceived risk and purchase intention, their confidence remains a crucial consideration, particularly during periods of economic uncertainty. Merchants can strategically promote their products and adjust their product portfolios in response to prevailing economic conditions.
Limitations and Future Research Directions
The examination of live streaming for freshly harvested agricultural commodities remains in its early stages, necessitating further scholarly exploration. In this study our focus was specifically on individuals with prior shopping experience on live streaming platforms, which may limit the generalizability of the findings to a broader audience. To gain a more comprehensive understanding of consumer behavior in this emerging sector, future researchers could explore the perspectives of consumers who have yet to engage with live streaming platforms. Additionally, we concentrated on the relationships among E-SQ, perceived risk, and purchase intention. Although our findings underscore the significance of E-SQ in reducing consumers’ perceived risk and shaping their purchase intention, further research could investigate other moderating factors, such as trust or platform-specific features, which may influence these relationships. Discussions of authentic purchase intention or social-enterprise behaviors, particularly regarding Eastern and Western cultural distinctions, do not directly apply to the scope of this study. Instead, we emphasize the need for future investigations to focus on a holistic approach, considering evolving consumer expectations and technological advancements in live streaming platforms. Beyond gender considerations in demographic data analysis, we advocate for an exploration of the potential impact of variables such as level of education, income, and geographical distribution. Future research endeavors may involve comparing the consumption patterns of same-sex consumers with anchors of different sexes.
References
Ahmad, T., & Zhang, D. (2020). A critical review of comparative global historical energy consumption and future demand: The story told so far. Energy Reports, 6, 1973–1991. https://doi.org/10.1016/j.egyr.2020.07.020
Bram, R., Bram, J., Beaman, A., Lee, A., Lu, M., Yheulon, C., Tabak, B., & Woo, R. (2023). High rates of pediatric venous thromboembolism after elective laparoscopic splenectomy suggest need for perioperative prophylaxis. The Journal of Surgical Research, 289, 135–140. https://doi.org/10.1016/j.jss.2023.03.041
Chang, C., & Glover, G. H. (2009). Effects of model-based physiological noise correction on default mode network anti-correlations and correlations. NeuroImage, 47(4), 1448–1459. https://doi.org/10.1016/j.neuroimage.2009.05.012
Feng, B., Zhang, Y., & Bourke, R. (2021). Urbanization impacts on flood risks based on urban growth data and coupled flood models. Natural Hazards, 106(1), 613–627. https://doi.org/10.1007/s11069-020-04480-0
Fornell, C., & Larcker, D. F. (1981). Evaluating structural equation models with unobservable variables and measurement error. Journal of Marketing Research, 18(1), 39–50. https://doi.org/10.1177/002224378101800104
Guo, J., Hao, H., Wang, M., & Liu, Z. (2022). An empirical study on consumers’ willingness to buy agricultural products online and its influencing factors. Journal of Cleaner Production, 336, Article 130403. https://doi.org/10.1016/j.jclepro.2022.130403
Guo, Y., Zhang, K., & Wang, C. (2021). Way to success: Understanding top streamer’s popularity and influence from the perspective of source characteristics. Journal of Retailing and Consumer Services, 64, Article 102786. https://doi.org/10.1016/j.jretconser.2021.102786
Hair, J. F., Sarstedt, M., Ringle, C. M., & Mena, J. A. (2012). An assessment of the use of partial least squares structural equation modeling in marketing research. Journal of the Academy of Marketing Science, 40(3), 414–433. https://doi.org/10.1007/s11747-011-0261-6
Hampson, K. M., Turcotte, R., Miller, D. T., Kurokawa, K., Males, J. R., Ji, N., & Booth, M. J. (2021). Adaptive optics for high-resolution imaging. Nature Reviews Methods Primers, 1(1), Article 68. https://doi.org/10.1038/s43586-021-00066-7
Han, J.-W., Zuo, M., Zhu, W.-Y., Zuo, J.-H., Lü, E.-L., & Yang, X.-T. (2021). A comprehensive review of cold chain logistics for fresh agricultural products: Current status, challenges, and future trends. Trends in Food Science and Technology, 109, 536–551. https://doi.org/10.1016/j.tifs.2021.01.066
Hussain, S., Schieweck, F., & Turek, S. (2014). Efficient Newton-multigrid solution techniques for higher order space–time Galerkin discretizations of incompressible flow. Applied Numerical Mathematics, 83, 51–71. https://doi.org/10.1016/j.apnum.2014.04.011
Khasawneh, M. H. A., & Haddad, N. (2020). Analysis of the effects of ease of use, enjoyment, perceived risk on perceived value and subsequent satisfaction created in the context of C2C online exchanges. International Journal of Electronic Marketing and Retailing, 11(3), 217–238. https://doi.org/10.1504/IJEMR.2020.108125
Khatoon, S., Xu, Z., & Hussain, H. (2020). The mediating effect of customer satisfaction on the relationship between electronic banking service quality and customer purchase intention: Evidence from the Qatar banking sector. SAGE Open, 10(2), Article 2158244020935887. https://doi.org/10.1177/2158244020935887
Kim, S.-W., Kim, M., Lee, W. Y., & Hyeon, T. (2002). Fabrication of hollow palladium spheres and their successful application to the recyclable heterogeneous catalyst for Suzuki coupling reactions. Journal of the American Chemical Society, 124(26), 7642–7643. https://doi.org/10.1021/ja026032z
Li, L., Chen, Y., & Liu, Y. (2023). Dingdong (Cayman): Leader in community fresh food e-commerce business [In Chinese]. School of Management, Fudan University. https://doi.org/10.4135/9781529622034
Liu, J., Li, S., & Gao, P. (2022). A study on livestreaming e-commerce development scale in China based on grey system theory. Mathematical Problems in Engineering, 2022, 1–19. https://doi.org/10.1155/2022/4227280
Mulcahy, R. F., & Riedel, A. (2022). “Going on a sensory adventure, a touchy subject?”: Investigating haptic technology and consumer adventure orientation. Journal of Service Theory and Practice, 32(1), 5–29. https://doi.org/10.1108/JSTP-11-2020-0244
Nguyen, H. T., Phan, A. C., & Nguyen, P. H. (2023). How e-service quality influence post-purchase behaviour: The mediating role of perceived value and the moderating of perceived risk. International Journal of Electronic Marketing and Retailing, 14(3), 257–274. https://doi.org/10.1504/IJEMR.2023.131817
Nunnally, J. C., & Bernstein, I. H. (1994). Psychometric theory. McGraw-Hill.
Ou, Y.-C., de Vries, L., Wiesel, T., & Verhoef, P. C. (2014). The role of consumer confidence in creating customer loyalty. Journal of Service Research, 17(3), 339–354. https://doi.org/10.1177/1094670513513925
Russell, J. A., & Mehrabian, A. (1974). Distinguishing anger and anxiety in terms of emotional response factors. Journal of Consulting and Clinical Psychology, 42(1), 79–83. https://doi.org/10.1037/h0035915
Salim, M., Hayu, R. S., Agustintia, D., Annisa, R., & Daulay, M. Y. I. (2023). The effect of trust, perceived risk and e-service quality on the intention to purchase of e-commerce consumers in Indonesia. Journal of Madani Society, 2(1), 53–66. https://doi.org/10.56225/jmsc.v2i1.178
Santos, J. (2003). E-service quality: A model of virtual service quality dimensions. Managing Service Quality: An International Journal, 13(3), 233–246. https://doi.org/10.1108/09604520310476490
Simão, S. A. V., Rohden, S. F., & Pinto, D. C. (2022). Natural claims and sustainability: The role of perceived efficacy and sensorial expectations. Sustainable Production and Consumption, 34, 505–517.
Song, S., Ong, E. J. K., Lee, A. M. J., & Chew, F. T. (2024). How crop breeding programs can improve plant factories’ business and environmental sustainability: Insights from a farm level analysis. Sustainable Production and Consumption, 44, 298–311. https://doi.org/10.1016/j.spc.2023.12.020
Weersink, A., Von Massow, M., Bannon, N., Ifft, J., Maples, J., McEwan, K., McKendree, M. G. S., Nicholson, C., Novakovic, A., Rangarajan, A., Richards, T., Rickard, B., Rude, J., Schipanski, M., Schnitkey, G., Schulz, L., Schuurman, D., Schwartzkopf-Genswein, K., Stephenson, M., … Wood, K. (2021). COVID-19 and the agri-food system in the United States and Canada. Agricultural Systems, 188, Article 103039.
Zhang, J.-J., Dong, X., Liu, G.-H., & Gao, Y.-D. (2023). Risk and protective factors for COVID-19 morbidity, severity, and mortality. Clinical Reviews in Allergy and Immunology, 64(1), 90–107. https://doi.org/10.1007/s12016-022-08921-5
Zhang, X., & Yu, X. (2020). The impact of perceived risk on consumers’ cross-platform buying behavior. Frontiers in Psychology, 11, Article 592246. https://doi.org/10.3389/fpsyg.2020.592246
Zhu, Z., Lin, K., Jain, A. K., & Zhou, J. (2023). Transfer learning in deep reinforcement learning: A survey. IEEE Transactions on Pattern Analysis and Machine Intelligence, 45(11), 13344–13362. https://doi.org/10.1109/TPAMI.2023.3292075
Zhuang, H., & Liu, Z. (2011). Negative marker bu in Chinese: Its nature and features. International Journal of Asian Language Processing, 21(3), 107–160.
Ahmad, T., & Zhang, D. (2020). A critical review of comparative global historical energy consumption and future demand: The story told so far. Energy Reports, 6, 1973–1991. https://doi.org/10.1016/j.egyr.2020.07.020
Bram, R., Bram, J., Beaman, A., Lee, A., Lu, M., Yheulon, C., Tabak, B., & Woo, R. (2023). High rates of pediatric venous thromboembolism after elective laparoscopic splenectomy suggest need for perioperative prophylaxis. The Journal of Surgical Research, 289, 135–140. https://doi.org/10.1016/j.jss.2023.03.041
Chang, C., & Glover, G. H. (2009). Effects of model-based physiological noise correction on default mode network anti-correlations and correlations. NeuroImage, 47(4), 1448–1459. https://doi.org/10.1016/j.neuroimage.2009.05.012
Feng, B., Zhang, Y., & Bourke, R. (2021). Urbanization impacts on flood risks based on urban growth data and coupled flood models. Natural Hazards, 106(1), 613–627. https://doi.org/10.1007/s11069-020-04480-0
Fornell, C., & Larcker, D. F. (1981). Evaluating structural equation models with unobservable variables and measurement error. Journal of Marketing Research, 18(1), 39–50. https://doi.org/10.1177/002224378101800104
Guo, J., Hao, H., Wang, M., & Liu, Z. (2022). An empirical study on consumers’ willingness to buy agricultural products online and its influencing factors. Journal of Cleaner Production, 336, Article 130403. https://doi.org/10.1016/j.jclepro.2022.130403
Guo, Y., Zhang, K., & Wang, C. (2021). Way to success: Understanding top streamer’s popularity and influence from the perspective of source characteristics. Journal of Retailing and Consumer Services, 64, Article 102786. https://doi.org/10.1016/j.jretconser.2021.102786
Hair, J. F., Sarstedt, M., Ringle, C. M., & Mena, J. A. (2012). An assessment of the use of partial least squares structural equation modeling in marketing research. Journal of the Academy of Marketing Science, 40(3), 414–433. https://doi.org/10.1007/s11747-011-0261-6
Hampson, K. M., Turcotte, R., Miller, D. T., Kurokawa, K., Males, J. R., Ji, N., & Booth, M. J. (2021). Adaptive optics for high-resolution imaging. Nature Reviews Methods Primers, 1(1), Article 68. https://doi.org/10.1038/s43586-021-00066-7
Han, J.-W., Zuo, M., Zhu, W.-Y., Zuo, J.-H., Lü, E.-L., & Yang, X.-T. (2021). A comprehensive review of cold chain logistics for fresh agricultural products: Current status, challenges, and future trends. Trends in Food Science and Technology, 109, 536–551. https://doi.org/10.1016/j.tifs.2021.01.066
Hussain, S., Schieweck, F., & Turek, S. (2014). Efficient Newton-multigrid solution techniques for higher order space–time Galerkin discretizations of incompressible flow. Applied Numerical Mathematics, 83, 51–71. https://doi.org/10.1016/j.apnum.2014.04.011
Khasawneh, M. H. A., & Haddad, N. (2020). Analysis of the effects of ease of use, enjoyment, perceived risk on perceived value and subsequent satisfaction created in the context of C2C online exchanges. International Journal of Electronic Marketing and Retailing, 11(3), 217–238. https://doi.org/10.1504/IJEMR.2020.108125
Khatoon, S., Xu, Z., & Hussain, H. (2020). The mediating effect of customer satisfaction on the relationship between electronic banking service quality and customer purchase intention: Evidence from the Qatar banking sector. SAGE Open, 10(2), Article 2158244020935887. https://doi.org/10.1177/2158244020935887
Kim, S.-W., Kim, M., Lee, W. Y., & Hyeon, T. (2002). Fabrication of hollow palladium spheres and their successful application to the recyclable heterogeneous catalyst for Suzuki coupling reactions. Journal of the American Chemical Society, 124(26), 7642–7643. https://doi.org/10.1021/ja026032z
Li, L., Chen, Y., & Liu, Y. (2023). Dingdong (Cayman): Leader in community fresh food e-commerce business [In Chinese]. School of Management, Fudan University. https://doi.org/10.4135/9781529622034
Liu, J., Li, S., & Gao, P. (2022). A study on livestreaming e-commerce development scale in China based on grey system theory. Mathematical Problems in Engineering, 2022, 1–19. https://doi.org/10.1155/2022/4227280
Mulcahy, R. F., & Riedel, A. (2022). “Going on a sensory adventure, a touchy subject?”: Investigating haptic technology and consumer adventure orientation. Journal of Service Theory and Practice, 32(1), 5–29. https://doi.org/10.1108/JSTP-11-2020-0244
Nguyen, H. T., Phan, A. C., & Nguyen, P. H. (2023). How e-service quality influence post-purchase behaviour: The mediating role of perceived value and the moderating of perceived risk. International Journal of Electronic Marketing and Retailing, 14(3), 257–274. https://doi.org/10.1504/IJEMR.2023.131817
Nunnally, J. C., & Bernstein, I. H. (1994). Psychometric theory. McGraw-Hill.
Ou, Y.-C., de Vries, L., Wiesel, T., & Verhoef, P. C. (2014). The role of consumer confidence in creating customer loyalty. Journal of Service Research, 17(3), 339–354. https://doi.org/10.1177/1094670513513925
Russell, J. A., & Mehrabian, A. (1974). Distinguishing anger and anxiety in terms of emotional response factors. Journal of Consulting and Clinical Psychology, 42(1), 79–83. https://doi.org/10.1037/h0035915
Salim, M., Hayu, R. S., Agustintia, D., Annisa, R., & Daulay, M. Y. I. (2023). The effect of trust, perceived risk and e-service quality on the intention to purchase of e-commerce consumers in Indonesia. Journal of Madani Society, 2(1), 53–66. https://doi.org/10.56225/jmsc.v2i1.178
Santos, J. (2003). E-service quality: A model of virtual service quality dimensions. Managing Service Quality: An International Journal, 13(3), 233–246. https://doi.org/10.1108/09604520310476490
Simão, S. A. V., Rohden, S. F., & Pinto, D. C. (2022). Natural claims and sustainability: The role of perceived efficacy and sensorial expectations. Sustainable Production and Consumption, 34, 505–517.
Song, S., Ong, E. J. K., Lee, A. M. J., & Chew, F. T. (2024). How crop breeding programs can improve plant factories’ business and environmental sustainability: Insights from a farm level analysis. Sustainable Production and Consumption, 44, 298–311. https://doi.org/10.1016/j.spc.2023.12.020
Weersink, A., Von Massow, M., Bannon, N., Ifft, J., Maples, J., McEwan, K., McKendree, M. G. S., Nicholson, C., Novakovic, A., Rangarajan, A., Richards, T., Rickard, B., Rude, J., Schipanski, M., Schnitkey, G., Schulz, L., Schuurman, D., Schwartzkopf-Genswein, K., Stephenson, M., … Wood, K. (2021). COVID-19 and the agri-food system in the United States and Canada. Agricultural Systems, 188, Article 103039.
Zhang, J.-J., Dong, X., Liu, G.-H., & Gao, Y.-D. (2023). Risk and protective factors for COVID-19 morbidity, severity, and mortality. Clinical Reviews in Allergy and Immunology, 64(1), 90–107. https://doi.org/10.1007/s12016-022-08921-5
Zhang, X., & Yu, X. (2020). The impact of perceived risk on consumers’ cross-platform buying behavior. Frontiers in Psychology, 11, Article 592246. https://doi.org/10.3389/fpsyg.2020.592246
Zhu, Z., Lin, K., Jain, A. K., & Zhou, J. (2023). Transfer learning in deep reinforcement learning: A survey. IEEE Transactions on Pattern Analysis and Machine Intelligence, 45(11), 13344–13362. https://doi.org/10.1109/TPAMI.2023.3292075
Zhuang, H., & Liu, Z. (2011). Negative marker bu in Chinese: Its nature and features. International Journal of Asian Language Processing, 21(3), 107–160.

Figure 1. Research Framework
Table 1. Demographic Information for Respondents

Table 2. Average Variance Extracted for Study Constructs

Note. AVE = average variance extracted.

Figure 2. Measurement Mode
Note. Dashed lines denote moderating effects. EC = efficiency of live streaming platform; FM = fulfillment of live streaming platform; RB = reliability of live streaming platform; PC = privacy of live streaming platform; ES = environmental sustainability of live streaming platform; POR = perceived product risk; SER = perceived service risk; PI = purchase intention of consumers; CC = consumer confidence.
Table 3. Test of Discriminant Validity of Constructs

Note. Square roots of average variance extracted are shown on the diagonal.
Table 4. Correlation Matrices

Note. ** p < .01.

Figure 3. Structural Model
Note. Dashed lines denote moderating effects. EC = efficiency of live streaming platform; FM = fulfillment of live streaming platform; RB = reliability of live streaming platform; PC = privacy of live streaming platform; ES = environmental sustainability of live streaming platform; POR = perceived product risk; SER = perceived service risk; PI = purchase intention of consumers; CC = consumer confidence.
Table 5. Assessment of Structural Model and Direct Path Coefficients

Note. EC = efficiency of live streaming platform; ES = environmental sustainability of live streaming platform; FM = fulfillment of live streaming platform; PC = privacy of live streaming platform; RB = reliability of live streaming platform; POR = perceived product risk; SER = perceived service risk; PI = purchase intention of consumers; VIF = variance inflation factor.
Table 6. Mediation Effect Testing

Note. EC = efficiency of live streaming platform; ES = environmental sustainability of live streaming platform; FM = fulfillment of live streaming platform; PC = privacy of live streaming platform; RB = reliability of live streaming platform; POR = perceived product risk; SER = perceived service risk; PI = purchase intention of consumers; CI = confidence interval; LL = lower limit; UL = upper limit.
Table 7. Moderating Effect Testing

Note. CC = consumer confidence; SER = perceived service risk; PI = purchase intention of consumers; POR = perceived product risk.
The data that support the findings of this study are available on request from the corresponding author.
Poh Chuin Teo, Azman Hashim International Business School, Menara Razak, Universiti Teknologi Malaysia, Jalan Sultan Yahya Petra, 54100 Kuala Lumpur, Malaysia. Email: [email protected]
Article Details
© 2025 Scientific Journal Publishers Limited. All Rights Reserved.